- 可编程控制器技术应用(西门子S7系列)
- 唐波微 谭勇 彭庆丽主编
- 3134字
- 2018-12-28 14:25:43
任务3 顺序控制指令的应用
子任务1 单流程控制
一、目标
通过项目教学,让学生了解顺序控制指令,掌握顺序控制指令的单流程控制。
二、要求
(1)了解顺序控制指令。
(2)了解单流程控制的结构。
(3)掌握顺序控制指令的单流程控制。
三、知识链接
1.顺序控制指令:(LSCR、SCRT、SCRE)
S7-200中的顺序控制指令LSCR、SCRT、SCRE是专门用于编制顺序控制程序的。顺序控制程序被划分为LSCR与SCRE指令之间的若干个SCR段,一个SCR段对应于顺序功能图中的一个步。顺序控制指令的格式如表4-3所示。
表4-3 顺序控制指令的格式

(1)对顺序控制指令说明如下:
① 装载顺序控制指令“LSCR S-bit”用来表示一个SCR段(顺序功能图中的步)的开始。指令中的操作数S-bit顺序控制继电器“S”的位地址。顺序控制继电器为“1”状态时,执行对应的SCR段中的程序;反之,不执行。
② 顺序控制结束指令SCRE用来表示SCR段的结束。
③ 顺序控制转移指令“SCRT S-bit”用来表示在SCR段之间进行转移,即活动状态的转移。当SCRT线圈“得电”时,SCRT指令中指定的顺序控制继电器变为“1”状态,同时,当前活动的顺序控制继电器被复位为“0”状态。
(2)使用顺序控制指令时应注意以下几点:
① 不能在同一段程序中使用相同的状态继电器位。
② 不能在SCR段之间使用JMP及LBL指令,即不能用跳转的方法跳入或跳出SCR段。
③ 不能在SCR段中使用FOR、NEXT和END指令。
2.单流程控制的定义
单流程控制就是每一个步后面仅有一个转换,每一个转换后面仅有一步,其结构如图4-7所示,是顺序控制三种基本结构中最简单的。
四、设计举例(演示教学)
液体混合装置的结构如图4-8所示,上限位、中限位和下限位液位传感器被液体淹没时为ON,电磁阀A、B和C的线圈通电时打开,线圈断电时关闭。初始状态时容器是空的,各阀门均关闭,各传感器均为OFF。按下启动按钮后,打开阀A,液体A流入容器,当中限位传感开关I0.2变为ON时,关闭阀A,打开阀B,液体B流入容器。液面到达上限位时,关闭阀B,搅拌电动机开始运行,搅拌液体,60s后停止搅伴,打开阀C,放出混合液,液面降至下限位开关之后再过5s,容器放空,关闭阀C,完成混合工作。
图4-7 单流程控制
图4-8 液体混合装置
1.PLC的I/O分配及功能表(见表4-4)
表4-4 PLC的I/O分配及功能表

2.液体混合装置的控制线路(见图4-9)
3.根据控制要求画出顺序功能图(见图4-10)
图4-9 液体混合装置的控制线路
图4-10 液体混合装置的顺序功能图
4.液体混合装置的顺序控制程序(见图4-11)
图4-11 液体混合装置的控制程序
5.操作步骤
(1)按如图4-9所示的线路连接液体混合装置的控制线路。
(2)接通PLC的电源。
(3)启动编程软件,单击工具栏“停止”按钮(▇)使PLC处于STOP(停止)状态。
(4)将如图4-11所示的控制程序下载到PLC中。
(5)单击工具栏“运行”按钮(►)使PLC处于RUN(运行)状态。
(6)按下启动按钮SB1,电磁阀A打开,液体A流入容器,液面上升,当液面到达中限位开关时,关闭阀A,打开阀B,液体B流入容器,液面到达上限位开关时,关闭阀B,搅拌电动机开始运行,60s后停止搅拌,打开阀C,放出混合液,液面降至下限位开关之后再过5s,容器放空,关闭阀C。
子任务2 选择结构流程控制
一、目标
通过项目教学,让学生了解什么是选择结构流程控制,掌握顺序控制指令的选择结构流程控制。
二、要求
(1)了解选择结构流程控制。
(2)掌握顺序控制指令的选择结构流程控制。
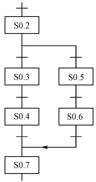
图4-12 选择结构流程控制
三、知识链接
(1)选择结构流程控制的定义:
在多个分支结构中,根据不同的转移条件来选择其中的某一个分支流程,这就是选择结构流程控制。
(2)其结构如图4-12所示。
四、设计举例(演示教学)
运输带控制系统的PLC控制。
图4-13中的3条运输带顺序相连,为了避免运送的物料在2号和3号运输带上堆积,按下启动按钮I0.0,3号运输带开始运行,4s后2号运输带自动启动,再过6s后1号运输带自动启动。停机的顺序与启动的顺序刚好相反,按下停止按钮I0.1后,先停止1号运输带,4s后停止2号运输带,再过4s停止3号运输带。
图4-13 运输带的工作示意图
1.PLC的I/O分配及功能表(见表4-5)
表4-5 PLC的I/O分配及功能表

2.PLC的外部接线图(见图4-14)
3.根据控制要求画出顺序功能图(见图4-15)
图4-14 运输带的工作示意图
图4-15 运输带控制系统的顺序功能图
4.运输带的顺序控制梯形图程序(见图4-16)
图4-16 运输带的顺序控制梯形图程序
5.操作步骤
(1)按如图4-14所示的线路连接运输带的控制线路。
(2)接通PLC的电源。
(3)启动编程软件,单击工具栏“停止”按钮(▇)使PLC处于STOP(停止)状态。
(4)将如图4-16所示的控制程序下载到PLC中。
(5)单击工具栏“运行”按钮(►)使PLC处于RUN(运行)状态。
(6)按下启动按钮SB1,3号运输带启动运行,4s后2号运输带启动运行,6s后1号运输带启动运行。
① 若在3号运输带启动后,马上按停止按钮SB2时,则立即停止3号运输带。
② 若在3号和2号运输带启动后,按停止按钮SB2,则立即停止2号运输带,4s后再停止3号运输带。
③ 若在1、2和3号运输带都启动运行时按停止按钮SB2,则立即停止1号运输带,4s后停止2号运输带,再过4s停止3号运输带。
子任务3 并行结构流程控制
一、目标
通过项目教学,让学生了解什么是并行结构流程控制,掌握顺序控制指令的选择结构流程控制。
二、要求
(1)了解并行结构流程控制。
(2)掌握顺序控制指令的并行结构流程控制。
三、知识链接
(1)并行结构流程控制的定义:
在多个分支结构中,当满足某个条件后使多个分支同时执行的多分支流程,称为并行结构流程。在并行结构流程中,要等所有分支都执行完毕后,才能同时转移到下一个状态。
(2)结构如图4-17所示。
图4-17 并行结构流程控制
四、设计举例(演示教学):人行横道处各交通灯的PLC控制
人行横道处各交通灯的工作波形图如图4-18所示,车道交通灯和人行道交通灯是同时工作的,在一个周期(120s)中。
图4-18 人行横道交通灯工作波形示意图
1.PLC的I/O分配及功能表(见表4-6)
表4-6 PLC的I/O分配及功能表

2.PLC的外部接线图(见图4-19)
图4-19 人行横道交通灯的PLC的外部接线图
3.根据控制要求画出顺序功能图(见图4-20)
图4-20 人行横道交通灯控制系统的顺序功能图
4.根据顺序功能图编写梯形图程序(见图4-21)
图4-21 梯形图程序
图4-21 梯形图程序(续)
5.操作步骤
(1)按如图4-19所示的线路连接运输带的控制线路;
(2)接通PLC的电源;
(3)启动编程软件,单击工具栏“停止”按钮(▇)使PLC处于STOP(停止)状态;
(4)将如图4-21所示的控制程序下载到PLC中;
(5)单击工具栏“运行”(►)使PLC处于RUN(运行)状态;
(6)按下启动按钮SB1,车道红灯和人行道绿灯亮,40s后人行道绿灯闪烁,5s后车道红灯和人行道绿灯熄灭,人行道红灯和车道绿灯亮,60s后车道绿灯闪烁5s熄灭,车道黄灯亮,10s后人行道红灯和车道黄灯熄灭:
① 若未按停止按钮SB2,则车道红灯和人行道绿灯亮,重复前面的动作;
② 若之前按了按钮SB2,则系统停止工作。
练习
1.用经验法设计满足如图4-22所示波形的梯形图。
图4-22 梯形图
2.设计一单按钮控制程序并画出梯形图,其控制时序图如图4-23所示。
图4-23 控制时序图
3.有3台电动机,其控制要如下:
(1)按下启动按钮I0.0,M1启动;5min后,M2自行启动;M2启动3min后,M3自行启动。
(2)按下停止按钮I0.1,M1停止;5min后,M2停止;M2停止2min后,M3停止。
4.小车在初始状态时停在中间,限位开关I0.2为ON,按下启动按钮I0.0,小车按如图4-24所示的顺序运动,最后返回并停留在初始位置。画出控制系统的顺序功能图。
5.冲床的运动示意图如图4-25所示,初始状态时机械手在最左边,I0.4为ON;冲头在最上面,I0.3为ON;机械手松开(Q0.0为OFF)。按下启动按钮I0.0,Q0.0变为ON,工件被夹紧并保持,2s后Q0.1变为ON,机械手右行,直到碰到右限位开关I0.1,以后将顺序完成以下动作;冲关下行,冲头上行,机械手左行,机械手松开(Q0.0被复位),系统返回初始状态,各限位开关和定时器提供的信号慢相应步之前的转换条件。画出控制系统的顺序功能图。
图4-24 运动顺序图
图4-25 冲床的运动示意图
参考答案
1.


2.

3.

4.

5.

- Hands-On Artificial Intelligence on Amazon Web Services
- 高性能混合信号ARM:ADuC7xxx原理与应用开发
- Seven NoSQL Databases in a Week
- Photoshop CS4经典380例
- Matplotlib 3.0 Cookbook
- 乐高创意机器人教程(中级 下册 10~16岁) (青少年iCAN+创新创意实践指导丛书)
- Pig Design Patterns
- 新手学电脑快速入门
- 计算机网络安全
- 单片机C语言应用100例
- RedHat Linux用户基础
- INSTANT VMware vCloud Starter
- Windows安全指南
- Visual Basic项目开发案例精粹
- 网管员世界2009超值精华本