- 可编程控制器技术应用(西门子S7系列)
- 唐波微 谭勇 彭庆丽主编
- 1194字
- 2018-12-28 14:25:42
模块四 数字量控制系统梯形图程序设计方法
任务1 梯形图的经验设计法
一、目标
通过项目教学,让学生了解经验设计法的基本概念,掌握经验设计法的应用及设计特点。
二、要求
(1)了解经验设计法的基本概念。
(2)了解经验设计法的特点。
(3)掌握经验设计法的应用。
三、知识链接
1.经验设计法的定义
经验设计法类似于通常设计继电器电路图的方法,即在一些典型电路的基础上,根据被控对象对控制系统的具体要求,不断地修改和完善梯形图。有时需要多次反复地调试和修改,增加一些触点或中间编程元件,最后才能得到一个较为满意的结果。
2.特点
这种方法没有普遍的规律可以遵循,具有很大的试探性和随意性,最后的结果不是唯一的,设计所用的时间、设计和质量与设计者的经验有很大的关系,一般用于较简单的梯形图的设计。
图4-1 小车运行示意图
四、设计举例(演示教学)
通过小车的行程控制来说明经验设计法的应用。假设图4-1中的小车开始时停在左限位开关SQ1处。按下右行启动按钮SB1,小车右行,到达限位开关SQ2处时停止运动,8s后小车自动返回起始位置。由控制要求要知,本次设计可以在电动机正/反转PLC控制系统的基础上进行一些修改和完善就可实现控制任务。
1.教学演示所需器材
① S7-200系列PLC一台;
② 计算机一台(具有STEP 7-Micro/WIN V4.0编程软件);
③ PC/PPI通信电缆一根;
④ 小车送料实训模块;
⑤ 实验导线若干。
2.PLC的I/O分配及功能表(见表4-1)
表4-1 PLC的I/O分配及功能表

3.PLC的外部接线图(见图4-2)
图4-2 PLC的外部接线图
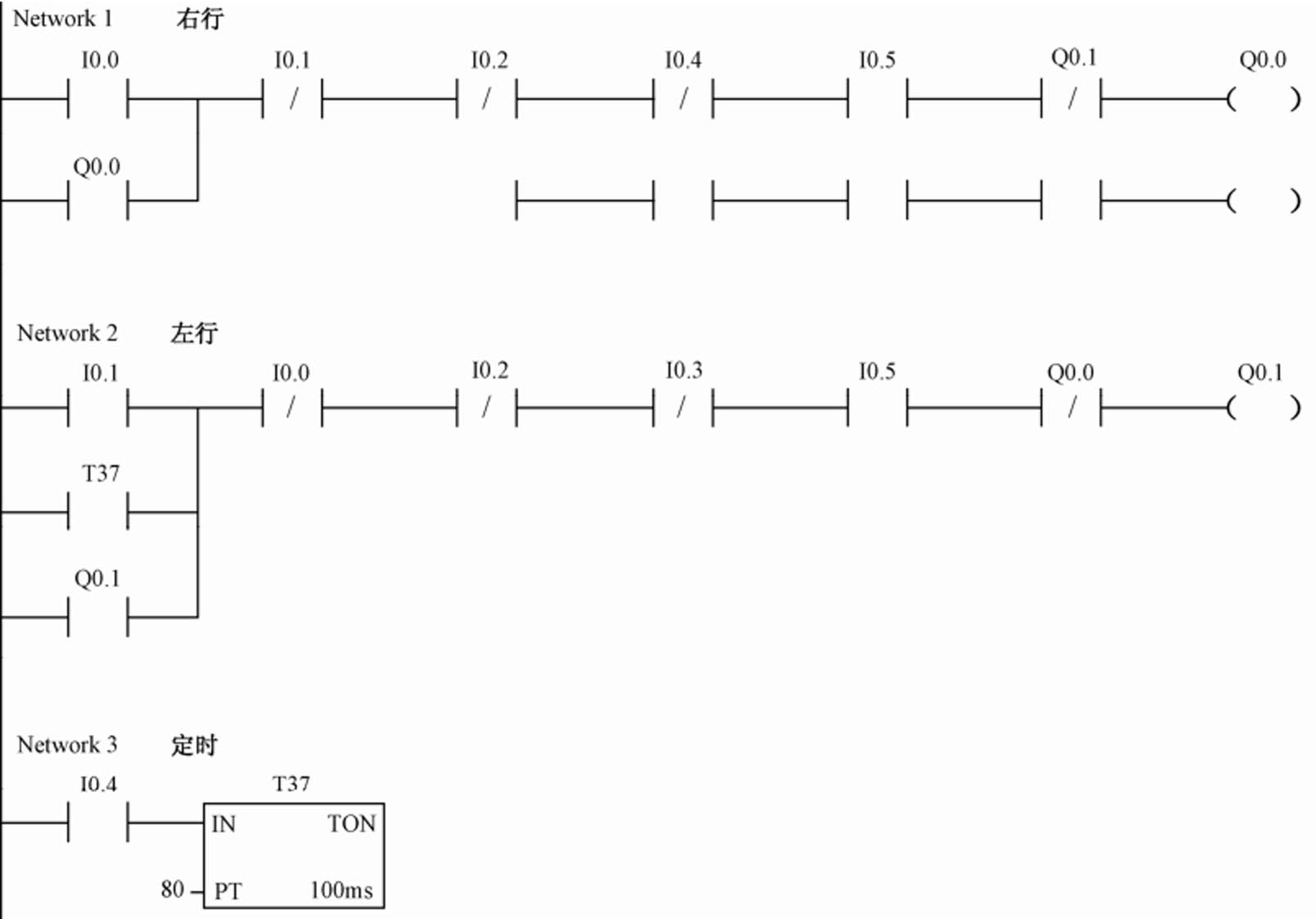
4.梯形图程序(见图4-3)
为了使小车向右的运动自动停止,将右限开关对应的I0.4的常闭触点与控制右行的Q0.0的线圈串联。为了在右端使小车暂停8s,用I0.4的常开触点来控制定时器T37,T37的定时时间到时,其常开触点闭合,给控制Q0.1的启保停电路提供启动信号,使Q0.1的线圈通电,小车自动返回。小车离开SQ2所在的位置后,I0.4的常开触点断开,T37被复位。回到SQ1所在位置时,I0.3的常闭触点断开,使Q0.1的线圈断电,小车停在起始位置。
图4-3 梯形图程序
5.演示步骤
① 按如图4-2所示的线路连接好PLC的外部控制线路。
② 接通PLC的电源。
③ 启动编程软件,单击工具栏“停止”按钮(▇)使PLC处于STOP(停止)状态。
④ 将如图4-3所示的梯形图程序下载到PLC中。
⑤ 单击工具栏“运行”按钮(►)使PLC处于RUN(运行)状态。
⑥ 将小车送料实训模块上的左限位开关SQ1闭合,模拟小车停在左边。
⑦ 单击右行启动按钮SB1,Q0.0灯亮,小车右行,马上断开SQ1。接通右限位开关SQ2,Q0.0灯灭,小车停止运行。8s后Q0.1灯亮,小车左行,马上断开SQ2。接通左限位开关SQ1,Q0.1灯灭,小车停止运行。
6.常闭触点提供的输入信号的处理
有些输入信号只能由常闭触点提供,在图4-2中,热继电器FR的常闭触点接在输入端子I0.5上,在梯形图中,应该用I0.5的常开触点与Q0.0和Q0.1的线圈串联。这是因为在没有过载的正常情况下,FR的常闭触点闭合,I0.5的常开触点闭合,不会影响Q0.0和Q0.1的正常工作。过载时FR的常闭触点断开,I0.5变为OFF,I0.5的常开触点断开,切断了正在运行的Q0.0和Q0.1的线圈,起到了保护作用。
- 电气自动化专业英语(第3版)
- 基于LabWindows/CVI的虚拟仪器设计与应用
- 实时流计算系统设计与实现
- 错觉:AI 如何通过数据挖掘误导我们
- Dreamweaver 8中文版商业案例精粹
- 让每张照片都成为佳作的Photoshop后期技法
- Maya极速引擎:材质篇
- AWS Certified SysOps Administrator:Associate Guide
- 爱犯错的智能体
- 运动控制系统
- Mastering pfSense
- Working with Linux:Quick Hacks for the Command Line
- Mastering Ansible(Second Edition)
- 算法设计与分析
- 网络信息安全项目教程