第一篇 殷商至两汉先民对人脑机能的认识
开篇词
我国文字,从陶纹(文)符号和陶文旦(
、
)算起,已有6000多年的历史了。殷商甲骨文已是规范化、系统化的文字。甲骨文依类象形描绘,深动具体,反映了造字者的推理判断能力,保存了许多原始科学技术史料,十分可贵。由此,我们才知道我国殷朝人将思维能力赋予给头颅;又将思维能力赋予给心脏;甚至还把心脏底部的四条大经脉记录下来,而成为我国经脉理论起源于殷商的重要依据。3500年前的殷朝人对人体生理已经有了如此丰富的认识,可见我国古代文明的光辉灿烂。
从远古文字记载的史料探讨中国古人对人脑解剖、生理机能的认识应该是最为可靠的。我们将关注的焦点放在考古史料,才知道2200年前的原始“脑”字作“
、
、
”等。经初步分析,它们都是2200年前的先民敲开颅骨后,对脑回阴影的描绘,是未经后人修饰的原始“脑”字。结合《灵枢》记载,还知古人对颅底经脉也进行过多次解剖观察,并创立
脉、维筋相交理论,用于解释“伤左角,右足不用”的病例。两汉医家们在人脑解剖、生理研究中的伟业,我们是不可忘怀的。本篇将逐一展开讨论。
第一章 从古文字的演进,探讨殷商至两汉人脑机能
人类的脑,假如从古猿进化算起,已有千万年的历史了。恩格斯指出:“首先是劳动,而后是语言,猿的脑髓就逐步地演变成人的脑髓”。可见人脑的进化与生活实践是分不开的。人类在生活实践中完成的事业,如劳动工具的制造、陶器的发明等,又反映了人脑进化的水平。考古发现,早在6000年前,中国的先祖们就制作陶塑人头面形体,塑造人面形玉佩、泥塑女神头像。这些文物,将人面五官刻画得较好,这些说明了中国人五官生理的“目之于色,耳之于声,鼻行于嗅”,已有6000年的历史了。这中间当然潜藏着人们在思考“是什么组织”调节着耳、目、鼻、口的功能问题。它刺激人们对人体生理功能的进一步探讨。
中国人讨论脑科学,贯穿于早期中医理论的探讨之中。研究中国人论脑,与研究中国医学史是很难分开的。我国医学知识的起源虽然不能说“有了人类的出现,就有了医疗活动”,但将医学知识的起源建立在人类进化至新人时期,有了较为明显的远事记忆能力,可以从生活中积累经验算起,已有数万年的历史。在我国应以许家窑人为代表,因为他们已经从狩猎生活经验的积累中发明了飞石索,提高了狩猎与征服自然的能力。毫无疑问,许家窑人已具备了从他们的外伤实践、皮肤病实践中逐步积累知识的能力,经数万年的努力,才有了外治医学知识的起源。在对远古中国医学史的研究中,我们发现中医理论的起源也是有条件的。在中医理论起源中,首先是五官生理,即“目之于色,耳之于声,鼻之于嗅,口之于味”的起源,史料表明6000年前的人们把对人体头面部耳、目、口、鼻的认识融入陶塑玉器雕刻之中。殷商时期,当造字者们创作出“听(
)、见(
)、嗅(
)、思(
)”等甲骨文字的时候,造字学家们已经比较深刻地意识到人体内存在感觉功能、思维功能了,只是尚未进一步寻找到谁主控思维。但是殷商学者已经关注头颅、人脑了。作为中国医学史的重要组成部分——脑医学史是不可忽视的。因为探讨我国脑医学思想是在什么样的情况下形成的,这些思想在实际中又是如何体现出医学史的一个任务,是找出这些没有被发现的理论,并且把它们研究出来,查明这些思想中存在的可能性,从而促进我国脑科学事业的发展。
十数年前有学者提出“中医脑髓理论”问题,认为“中国文化关于脑主思维大约在公元前11世纪就提出来了”,但未对商周时期脑主思维的问题展开具体讨论。脑和脊髓静静地躺在颅腔和髓腔,它不像心脏那样经常不断自充自盈地跳动着,因此脑的生理功能被人们认识绝不是一件容易的事。它需要人们掌握更多的人体解剖知识和临床医学知识之后,方能得出比较公正的认识,但不能说商周至秦汉时期的人们对脑的解剖与生理一无所知。
自甲骨文被发掘、释读以后的100年间,我国许多原始科学知识的形成过程都有了文字依据,其发展史可以明确地上溯至殷商时期。如天干、地支、六十甲子起于殷商,在历法中已制闰月,孕产知识相当丰富等。殷商时期,我国先民从两个方面开始探讨人体自身的思维与调节功能。其一,出于造字的目的,人们对心脏进行了反复的解剖,摸清了心脏的大体解剖结构,并根据动物活体解剖所见心脏的搏动及人体左胸触之可得的心脏搏动情况,推导出心主思维。其二,认识到头颅的重要作用,但十分肤浅。以下从两个方面阐述先秦至两汉时期朴素的脑调节论。
一、从甲骨文“天、首”等字看先民对人脑机能的认识过程
文字是“记录和传达语言的书写符号”。在文字创作早期,则是从表形或象形文字开始的,它是以某一种实物为蓝本,对其进行描摹的一种造字方法,即依类象形方法。与人体解剖结构有关的字,如“心”字早期创作及嬗变,“胃”字的初文,都是这样产生的。因此弄清代表人体组织的象形文字的产生与发展,可以帮助人们弄清先民们对该组织的认识过程。这便是我们拟从代表人脑诸字的创作与嬗变中,寻找先民们对脑组织认识程度的动因。在甲骨文中至今尚未发现“脑”字,但以下几个字如“
、
、
、
、
”好似与人脑有关,给予我们不少启示。甲骨文中“天”字作“
”、
、
”,前两个字从“口”,与“
”(子)字从“口”,突出了头形是一致的。卜辞云:“庚辰卜,王弗

(天)”, 《说文》解:“天,颠也”。徐中舒《甲骨文字典》卷一第一部指出:“王国维以来皆据《说文》释卜辞之
、
、
为天口像人之颠顶。”“贞
宾
(天)命,十三月”,所以天之本义为颠,即人头顶部,“‘疾天’即‘疾颠’就是头之颠顶部的疾患”。在甲骨文中有一个
”字,徐中舒《甲骨文字典》第994页释义,“
头也”。卜辞云:“甲辰卜出贞王
(首)亡延”,本卜辞讲:“殷王的头部有病,是否会迁延下去?”可见“
”(首)即头。在甲骨文中有一个“
”字,它是“囟”(xìn)字的初文,释读和释义都有多解,这种现象与造字早期字不够用,殷代人采用假借是分不开的。卜辞云:“羌方
其用,王受又”。徐中舒对这则卜辞解释说:“所斩获敌国之首也,用为祭品”。就是说,这则卜辞中的“
”字作战俘之首级解,说明甲骨文的“
、
”通用。但“丁卯卜贞
其雨”,却是一则求雨的卜辞,“
”应作思虑、请求解。因此这则卜辞中将
释为祭品头颅可能欠妥。李学勤在《西周甲骨文的几点研究》中释“
”为思。卜辞举例“
(思)
(御)于永冬(终),
(思
(御)于休令(命)? ”李氏以思作进致意解,释读:“能得到永终吗,能得到休命吗?”笔者将这个“
”作动词解,试释读“想得到永终行吗,想得到休命行吗?”由此扶风齐家村H3∶1提示,西周甲骨卜辞与“丁卯卜贞
其雨”意同,即两组卜辞中的“
”字,都具有“思考”的意义。胡厚宣主编《甲骨文与殷商史》第二辑,收集王守信《西周甲骨论述》,王氏分析这个“
”字后指出:“我们认为‘
’字即《说文》之囟,这里读思或斯。《诗,泮水》思乐泮水……”言下之意,
”(思)作语气词解释。陈梦家指出,“卜辞之‘
’像头壳这个
”字,突出了婴儿前囟未闭之状,它已不是单指头盖骨了。似之形,其意为首脑”。囟,《说文》
,头会脑盖也,象形”。《说文》的乎指明头盖骨内还蕴藏着什么重要物质。丁山将
”与失语症联系起来,他在探讨《论语、宪问》:“高宗谅阴,三年不言”中讲谅阴即“梁
”时指出:“假定‘梁
’如郭沫若先生说,就是犯了失语症。”试看祖庚时代的卜辞,屡见:
卜,旅贞,今夕,囟言王。文录:49
甲午卜
贞,今夕,囟言王。七集:W
戊申卜旅贞,今夕,囟言。文录:51
壬寅卜贞,今夕,囟言。文录:22
囟孳乳为思,为细。此“囟言”如读为细言,正是一种“‘失语症’的现象”。丁山将“囟”与失语症联系起来进行分析,好似讲明了“囟”即脑与语言的关系,是很值得人深思的。我们注意到《殷墟文字缀合》的卜辞:“丙寅卜,又涉三羌其
,至
、
”,这个
”字,是用手抓头皮之状,描述了人们进行思考时的行为表象。这则卜辞的大意是:丙寅卜后,又往前行,涉三羌时,才想到“
(师
(服)”去。《说文》思字条讲:“
’也,从囟从心”。这个“思”字,意指心与脑在思维方面具有同等重要的意义。项长生、汪幼一在《祖国医学对神与脑的认识》一文中指出:“‘思’字取意心囟相贯之义,绝非从田从心会形而成。”“囟为脑之外府,亦为脑之代称”是古人认为心脑共主思维的证据。应该指出,殷商时期,人们对人脑仅是一些直观认识,他们是在对头颅外形进行直观条件下创作代表头颅的文字的。而造字的人较多,每一个人根据自己对头颅的观察进行抽象概括描摹,所以形态上往往不同。但从上述几个字形分析,众多学者认为“
、
、
”不仅代表头颅,而且在认识上逐步深化,到“
”时似与思维已结下了不解之缘。项汪二氏曾指出:“自《内经》以降,历代医家围绕着心主神明、脑主视听等进行了反复的观察与探讨。”其实先民们将视听等五官生理功能与脑联系起来,还可从甲骨文中窥视一斑。现取与目前有关的几个字为例加以说明。在甲骨文中目字作“
”(《乙》960)或“
”(《后》下34); “见”字作“
”(《甲》2040),从目从565)疑释为“瞿”,是
”(惧)的初文,这个字昂首张双目,身躯软人,突出了眼的作用,含目之于色无疑。另有一个“
”字(《遗珠》弱,神态清晰,恐惧之状历历在目。殷代人已经认识到人的神态表情与视觉密切相关的有力证据。自古在认识的道路上:“感觉到了的东西,我们不能立刻理解它,只有理解了的东西才能更深刻地感觉它”。在
”字面前,谁能不承认殷人十分深刻地理解了“目之于色”及目与神态的关系呢?结合甲骨文“
”(听)、“
”(嗅)分析:目之于色,耳之于声,鼻之于嗅这些原始的生理学概念产生于殷商时期是无疑的。而且这些器官都存在于头部,它们在某种程度上代表了脑组织的功能。这一事实也正是殷人重视头颅的原因。
二、从秦汉时期“脑”字的外形特征,探讨人们对脑组织的认识水平(兼论23脑字考源)
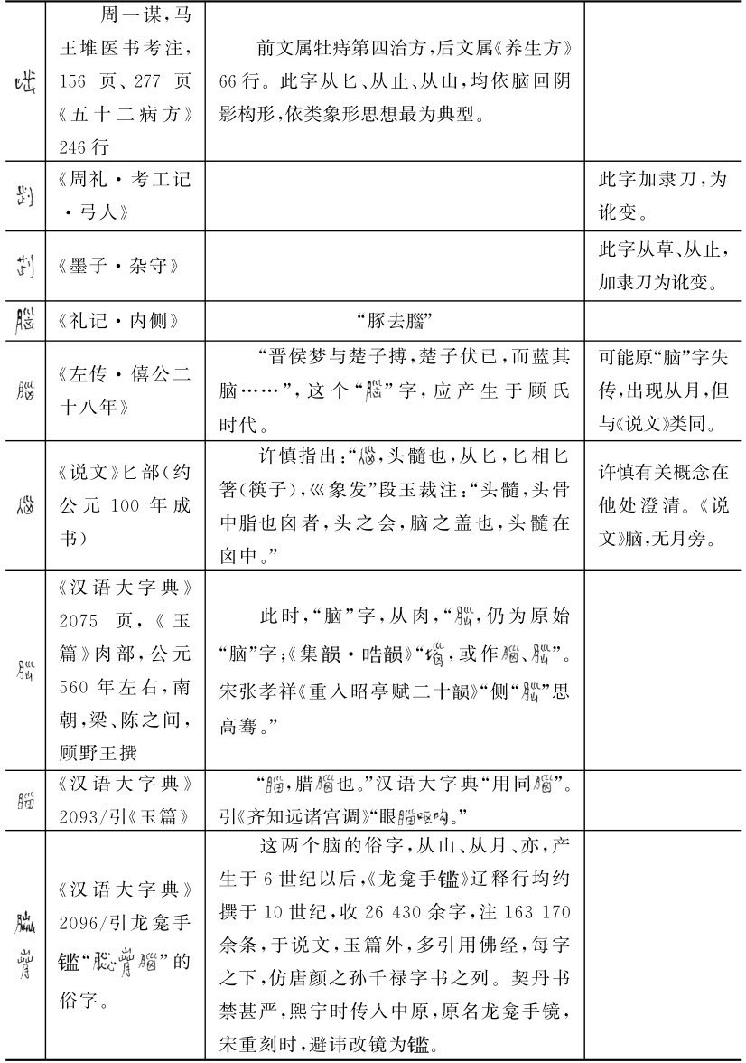
殷商时期人们没有造出“脑”字来,是因为人们对脑组织的认识需求与认识能力还未发展到这一步。他们即使遇见打破头盖骨的患者,也不会想到观察脑组织表面形态特征的必要。这是甲骨文中没有脑字的根本原因。从陈初生主编的《金文常用字典》自商代至战国,跨越1000余年、未见“脑”字;滕壬生著《楚系简帛文字编》公元前1世纪的《急救篇》,近代学者康殷的《文字源流浅说》中均未见“脑”字。我国的“脑”字大约创作于秦汉,与秦汉时期医学的大发展有关。
1973年底,在长沙马王堆出土一批汉代医帛、简书,其中《养生方》第66行的“脑”字及《五十二病方·牡痔》第四治方的“脑”字作“
”, 《五十二病方·身
》第十二治方的“脑”字作“
”。阜阳汉简《万物》及《睡虎地秦墓竹简·封诊式》的脑字均作“
”。这些“脑”字,都是距今2200年前的原文,没有受到后人的修饰,代表了“脑”字创立早期字形。它们都强调从上、从匕、从山、从止。笔者认为,这些“脑”字
都是秦汉时期不同的造字者面对脑组织表面形态特征,进行抽象思维后概括描摹的,因此都是“脑”字的初文,不属讹变。我们知道人脑表面成沟回状排列,如筷子粗细,有起有伏,假如从不同角度审视沟回阴影,其状有如山者、有如上者、有如止或如匕者。出土的脑字深刻地反映了众多的造字者们在解剖过程中敲开头盖骨后,面对着脑组织表面形态特征的理解与抽象化情景。在我国古籍中保存了一些先秦至两汉时期的脑字,如《周礼·考工记》“夫角之本
于
(脑)而休于气”。《墨子·杂守》“收其皮革筋角脂
(脑)羽”。这两个“脑”字
主要造形与上述出土脑字从止是一致的。毫无疑问,隶刀的加入是战国末期至秦汉时期的人们修饰后的结果。或者可称作讹变。许慎在《说文》中保存了一个脑字作“
”,许慎强调:
,头髓也,从匕,匕相匕箸也”。许慎在“匕”字条下说:
,相与比叙也,从反人,匕亦所以用比取饭”。“从反人,匕亦所以用比取饭”这一注释,可以认为是许慎对“匕相匕箸”的解说。他收集的材料认为脑组织表面的外形像吃饭用的筷子排列着。许慎在“
”字条下又说:“
,密也,二人为从,反从为比”说明了从字与比字的造字原则,但不能说明“
”字从反人的本意,与未经后人修饰的《养生方》中的“脑”字从匕意义不同了。而且许慎本人未见过人脑表面的形态特征,未弄清造字者们创作“脑”字初文的认识过程。因而在“脑”字面前存在内心矛盾。战国时期的脑字“从匕”是取脑组织表面形态之象无疑。我搜集到不同时期的23个脑字,从匕、从山、从上、从止者占15个,其中两个讹变为土,说明后世的许多文字工作者都尊重“脑”组织表面形态特征。从史料看先秦到两汉时期的“脑”字也有从肉的,如《左传·僖公二十八年》(公元前632年)“楚子伏已,而盐其脑”。长沙马王堆出土的竹简《十问》有两个“脑”字作
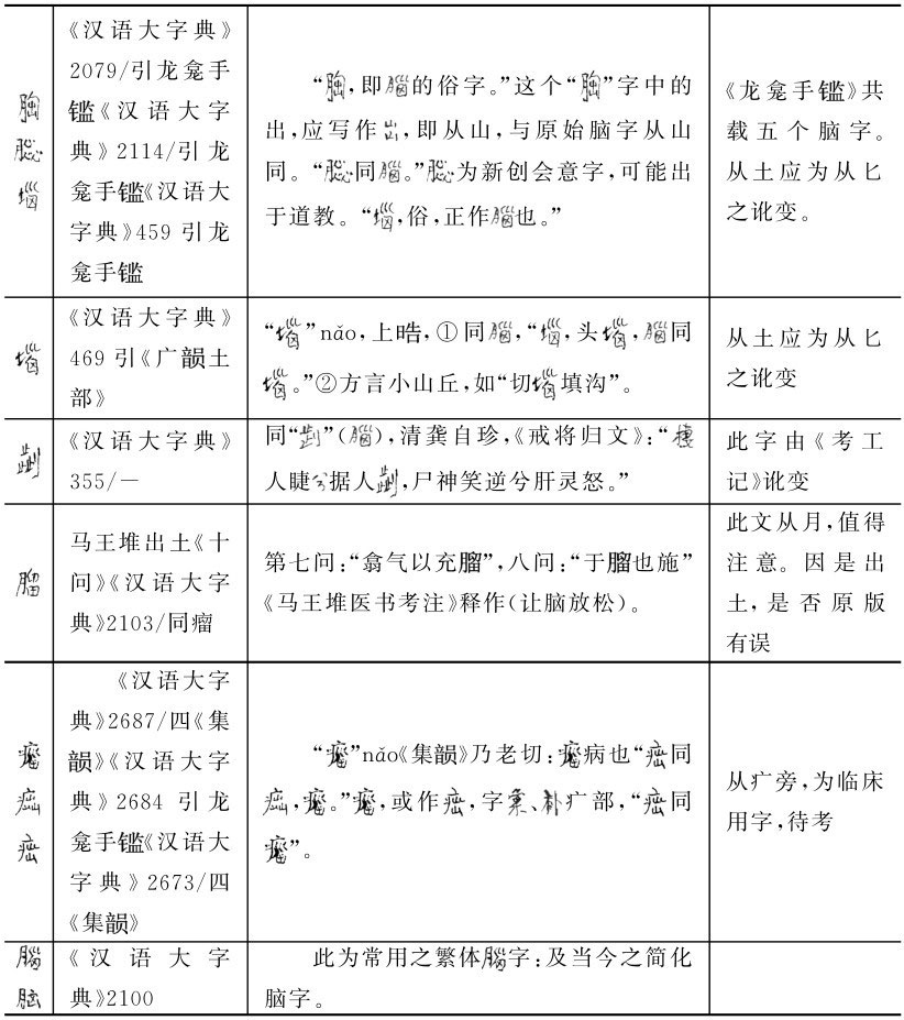
”,亦从肉,这些史料有待进一步探讨。古辞书的脑字从肉,始见于南朝梁陈之间的顾野王撰著的《玉篇》,从总体上讲说明“脑”字规范为从肉是较晚的。
表1-1 23脑字考录表
续表
续表
以上脑字:原始从上、从匕、从山、从止,(其中两个匕讹变为土),从巛,为发形者十九字。
其实春秋战国时期,人们对脑组织的认识如同对其他事物认识一样,都有一个发展、深化的过程。回顾我国传统文化典籍及早期医学著述,都将脑组织作为一种单纯而珍贵的膏脂类看待。《考工记·弓人》“夫角之本
于
(脑),而休于气,是故柔”。此文讲的是牛角的根部与脑组织十分接近,因为受到脑髓(膏脂)的滋润,所以它既柔又韧,是做弓之箫弣的好材料。《左传·僖公二十八年》“晋候梦与楚子搏,楚子付已,而盐其脑”。反映了那时的人们认为脑髓属于珍贵的膏脂营养品,因而有饮动物脑髓乃至饮人脑髓的行为。将脑用作药物始见于我国出土的秦汉之际的医书《五十二病方》,该书中的《痂病》和《乾瘙》相继用“头脂”(头骨中脂)即脑髓和“取兔脑”和“兔产(生)脑”调和药物进行外敷治疗,在《黄帝内经》中将脑与髓等同,多次强调“脑为髓之海”,甚至认为精液、鼻涕均属于脑。
三、《内经》中的脑论概述
前文分别探讨了殷商、两汉先民们对“天、首、脑”等字的初创与演进过程,证明人们已经用解剖手段对人脑进行过研究。因此散见于《内经》中的关于人脑的解剖、生理知识绝不是凭空想出来的。
在《黄帝内经》的许多篇中,以解剖学为基础讲到脑与髓的关系,脑与周围组织的关系及脑的生理作用,而许多生理作用似与脑对人体全身的调节作用有关。如《灵枢·海论》对脑组织解剖部位划了一个界限,指出:“脑为髓之海,其输上在于其盖,下在风府”。意指颅腔内的脑组织,其上界为颅盖骨,其下界为在风府穴以上。风府穴以下与脑组织相连的脊髓属髓。风府穴在什么地方呢?《素问·骨空论》说:“风府在上椎”,上椎即第一颈椎。《实用针灸词典》定穴:“风府穴在后发际正中上1寸处,即枕骨粗隆直下,两侧斜方肌之间的凹陷中”。我国传统医学认为风府穴属督脉,在枕骨与第一颈椎之间。它上有脑户,下有哑门。从脑户至哑门的这段颈椎管内,素有“七节之傍,中有小心,刺头中脑户、入脑立死”之说。现代医学知识告诉我们,脑户穴下是生命中枢要地。“刺头中脑户、入脑立死”正是两汉医家们临床经验的总结。可见《灵枢·海论》给脑组织划的界线与现代脑组织的解剖部位完全一致。在《内经》中记载了脑组织与“眼系(目系)”及“项中”都有密切联系。《灵枢·大惑论》讲眼内的解剖结构时指出:“裹撷筋骨血气之精而与脉并为系(眼系),上属于脑,后出于项中。”这段文字讲了眼内的其他结构后,在讲视神经时指出:被筋膜包裹的视神经、血管等组织从视神经孔进入颅内,与脑组织相连,另有一支从颅底通向后项。《灵枢·动输》篇讲:“胃气上注于肺,上走空窍、循眼系、入络脑。”《动输》篇的作者更进一步指出:脑组织的营养物质是从眼系的血管输送进去的。《灵枢·寒热病》讲:“足太阳有通项于脑者、正属目本、名曰眼系”这一记录,恰与《大惑论》相呼应。《大惑论》从视神经孔向颅内、从颅底、向后项讲述经脉走向。而《寒热病》则是从后项的枕骨大孔向颅底至前讲述经脉走向的。这些认识都是秦汉医家们的解剖实录,绝非推导,是十分宝贵的。应该指出,《寒热病》的作者在“名曰眼系”之后还写到:“在项中两筋间,入脑乃别,阴
、阳
、阴阳相交、阳入阴、阴出阳,交于目锐眦。”《寒热病》的这段论述,分明是指椎动脉、基底动脉、动脉环等经脉讲的。在《内经》中多次强调:“脑为髓之海,认为“骨空(孔)”是脑组织营养物质提供的通道之一。如《素问·骨空论》、《灵枢·卫气失常》、《灵枢·决气》、《灵枢·五癃津液别》等都讲到这一观念。甚至认为精液、鼻涕均属于脑,指出:“五谷之津液和合而为膏者,内渗于骨空;补益脑髓,而下流于阴股(下流于阴股即精液)。”“涕泣者,脑也,脑者阴也;髓者,骨之充也;故脑渗为涕”。古人的这些认识出于当时的科学水平,不足为怪。由于上述认识,引出了以下病理理论。《灵枢·五癃津液别》说:“髓液皆减而下,下过度则虚,虚故腰背痛而胫酸”。《素问·脉要精微》说:“头者,精明之府,头倾视深,精神将夺矣。”《灵枢·口问》说:“上气不足,脑为之不满,耳为之苦鸣,头为之苦倾,目为之眩。”《灵枢·海论》说:“髓海有余,则轻劲多力,自过其度;髓海不足,则脑转耳鸣,胫酸眩冒,目无所见,懈怠安卧。”毫无疑问,这些理论都出于“脑为髓之海”。结合现代医学分析,《口问》和《海论》的这些记述都与现代医学史的“神经衰弱”的临床症状相近似。说明早在2000年前我们的祖先已认识到脑组织对全身的影响。值得指出的是,《灵枢·经筋》记述了“伤左角右足不用”这一典型的因运动神经交叉而导致的临床现象。原文写道“足少阳之筋,支者,结于目眦为外维。上过右角,并
脉而行,左络于右,故伤左角右足不用,命曰维筋相交”。从字面解释,“维筋相交”即维络全身骨节的筋是左右相交叉的。这段原文的全部意思是说:足少阳筋有一条支筋,循行于眼外角,维络眼的外侧,支配眼球的活动。该筋上行,通过右额角,伴随着
脉循行。这样,左侧的维筋网络于右下肢,所以伤了左额角,右下肢就瘫痪了。《说文》解
,
,举足小高也,从足,乔声”。从生理功能讲,
脉,即能指挥抬足运动的经脉。可见“维筋相交”是古代医家们利用
脉理论,解释“伤左角右足不用”这一病态行为的专用名词。“维筋相交”理论,恰与现代神经解剖及现代心理学家们借助于临床医学对人脑皮质运动功能定位的结果几乎是完全一致的,是2000年前我国先民认识到脑组织调节肢体运动的有力证据。《灵枢·大惑论》在讲眼与脑的解剖关系后,进一步讲生理作用时指出:“精散则视歧,视歧见两物,视误故惑,神移乃复。”是邪“入于脑则脑转,脑转则引目系急”的结果。与“脑神经根至泥丸,泥丸百节皆为神”的结论是一致的。《灵枢·忧恚无言》讲:“横骨者,神气所使,主发舌者也。”横骨即舌骨,说明舌的调节出于脑。东汉以后有将脑组织命名为“泥丸”的。“泥丸”是什么意思呢?《尔雅·释名》曰:“威夷,长脊而泥。”宋邢禺疏云:“泥,弱也。”《说文》中“丸圜,倾侧而转者,从反仄”。因此“泥丸”一词是形容具有圆形或半圆形的柔弱物体,指出了脑回组织柔弱、软弱的特点,是人们用手指触摸脑组织后的感觉描述,如同《素问·大奇论》“脉至如丸泥,脉至如弦缕”之说,都是医家用手指轻触寸口后对微弱脉象的描述。用“泥丸”给脑组织命名,这一点更是对脑组织质地认识上的深化。“泥丸”(脑组织)有什么样的生理作用呢?《健康报》1990年12月8号发表闫孝诚的文章引《颅囟经》序云:“太乙帝君在头曰泥丸,总众神也。”据说:《颅囟经》是张仲景的弟子卫汛所作,东晋时期道教上清派兴起,先后有“上清经”等道教经书问世。《上清黄庭内景经·至道》载:“脑神精根至泥丸,泥丸百节皆有神。”并有“泥丸”为上丹田,在两眉之间,及“丹田之中精气微”之说。这些记载不仅指出了脑与泥丸的关系,而且讲明脑与“百节”(全身一百个可活动关节)都有神运。清朝吴师机指出:“脑为上丹田,藏气;心为中丹田藏神;元宫者,元神之室,灵性之所存也,即泥丸宫。”《素问·本病论》(补本)讲:“神失守位,即神游上丹田,在帝太乙帝君泥丸宫下。”补本的这段话,基本上沿袭了道教上清派的观点。“泥丸”一词的出现及“脑神精根至泥丸、泥丸,总众神也”之说,表明我国于秦汉时期学者们创作几个从上、从匕、从山、从止的原始脑字时,是依脑回阴影描绘的,后世对脑组织(脑回)用泥丸命名,并将脑对全身调节作用及思维功能都赋予脑组织了,这才是“泥丸百节皆有神”的根本原因。
2002年陈士奎先生发表《变革心主神明为脑主神明》一文,指出:“变革中医传统的心主神明说,确立脑主神明论,是涉及中医基础理论重大变革的大课题。”陈氏进一步引贾得道氏论证清心安神类药物治疗心神不宁疾患有效时指出:“但在临床实用上,根据这一理论(心藏神),用清心安神的药,能治疗神志不清或失眠急症。这是因为所谓清心安神药,实际上是作用于神经系统的药,古人从实际经验中摸索出来,用这种理论来解释他们的所以然罢了。”陈、贾二氏的论述,都为我们这个时代更正人体思维与调节理论打下了基础。
综上所述,从殷商时期人们对头颅抽象认识至《内经》时代,医家们已将人体的许多生理现象、调节功能与脑组织的生理功能联系起来了。但是,秦汉时期兴起的心——经脉理论比较满意地解释了众多的生理与病理现象,加之秦汉时期的科学技术水平无法使人们探明脑的生理功能,因而朴素的脑调节论被淹没下去长达2000余年。这一历史过程与发掘中医传统的脑调节论的任务及在中医学中如何发展脑调节论的问题,都有待于后来之士努力探求。