- 微控制器的选择与应用
- 曹昕鸷等编著
- 144字
- 2018-12-28 18:38:15
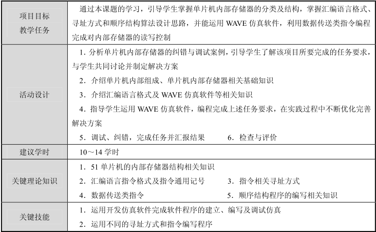
项目3 8051单片机内部存储器的读写与调试
教学导航

项目资讯
本项目的要求是利用单片机内部存储器进行数据的读写操作。要求我们掌握8051单片机内部存储器的分类和结构,掌握项目软件系统开发相关知识,包括:汇编语言的格式、指令通用记号和指令相关寻址方式,进而学会可以进行读写控制的数据传送类指令,通过WAVE仿真软件的相应窗口完成项目要求的任务内容。
推荐阅读
- 数据展现的艺术
- 大数据项目管理:从规划到实现
- Managing Mission:Critical Domains and DNS
- Windows XP中文版应用基础
- STM32G4入门与电机控制实战:基于X-CUBE-MCSDK的无刷直流电机与永磁同步电机控制实现
- Lightning Fast Animation in Element 3D
- 学会VBA,菜鸟也高飞!
- 基于企业网站的顾客感知服务质量评价理论模型与实证研究
- 电脑日常使用与维护322问
- 基于ARM9的小型机器人制作
- 三菱FX/Q系列PLC工程实例详解
- 机器学习案例分析(基于Python语言)
- Instant Slic3r
- WPF专业编程指南
- 精通ROS机器人编程(原书第2版)