第一章 东南亚国家间及其与周边其他国家间海域争端:由来和现状

第一节 东南亚国家间的海域争端

东南亚11国中,除了老挝是内陆国家外,其他10个国家都是海洋国家或岛国。因此,东南亚国家间具有非常复杂的海域争端,包括岛礁主权归属争端、海域主张重合引起的争端。岛礁争端主要包括马来西亚和菲律宾对沙巴岛主权的争端,印度尼西亚和马来西亚对西巴丹岛和利吉丹岛主权归属的争端,新加坡和马来西亚对白礁岛、中岩礁和南礁的主权归属争端,缅甸和泰国对安达曼海北栈河口三个小岛的争端。海域划界争端主要包括泰国湾海域划界争端和苏拉威西海海域争端。

一 东南亚国家间岛礁主权争端

(一)沙巴岛争端

沙巴岛(Sabah)位于婆罗洲(Borneo)东北部,面积76115平方千米,海岸线长1440千米。沙巴岛三面环海,东北部与菲律宾为邻,面向苏禄海,东部和南部是印度尼西亚苏拉威西岛和加里曼丹岛,面向苏拉威西海,西南部与文莱及马来西亚沙捞越州为邻,西北部面向南海。

1.沙巴岛争端概况及其解决进程

沙巴岛主权争端涉及菲律宾和马来西亚。1961年,菲律宾开始提出自己对沙巴岛拥有主权。1962年4月30日,菲律宾众议院一致认为,“菲律宾共和国对婆罗洲及其附近岛屿主权的要求是正当的”[1],并要求马卡帕加尔总统根据国际法和相关程序采取必要措施恢复对沙巴岛的主权。马卡帕加尔总统也认为面对东南亚共产党组织的威胁,北婆罗洲与菲律宾的国家安全密切相关。1962年6月,菲律宾政府开始谋求就沙巴岛主权归属问题与英国谈判,英国原则上同意与菲律宾谈判,但反复申明“北婆罗洲的主权归属没有争议”。1963年1月至2月,菲律宾和英国同意交换关于两国对沙巴岛进行主权声索的证据性文件,但没有达成任何协议。同时,马卡帕加尔总统也表示在主张对英属北婆罗洲拥有主权的同时,菲律宾政府也尊重北婆罗洲人民的自决权——决定独立后作为菲律宾的一部分还是加入另外的国家。然而,1962年9月,北婆罗洲立法会议一致同意独立后加入马来西亚联邦,而且在1962年和1963年的选举中,支持加入马来西亚联邦的政党获得了绝对的胜利,当时联合国驻北婆罗洲的观察员也认为选民支持婆罗洲脱离英国的殖民统治后加入马来西亚联邦。为此菲律宾一直反对马来西亚联邦的成立。但是,1963年9月16日,沙巴还是加入了马来西亚联邦,成为马来西亚联邦的第13个州。沙巴岛加入马来西亚联邦导致了菲律宾和马来西亚两国关系急剧恶化,菲律宾把驻马来西亚的机构从大使馆降级为领事馆表示抗议,马来西亚也召回了驻菲律宾的外交人员。接下来几年,为了解决两国对沙巴主权的争端,马来西亚总理东姑·阿卜杜拉·拉赫曼和菲律宾总统马卡帕加尔数次会谈商讨寻求和平解决沙巴岛主权争端的办法,包括把争端提交国际法院裁决都在考虑范围之内。1964年5月和1966年6月,马来西亚和菲律宾分别恢复了两国间的外交关系。1968年,在曼谷举行的一次会议上,菲律宾代表提出要把与马来西亚的沙巴岛主权争端提交国际法院裁决,而马来西亚方面的代表拒绝了此要求并离开了会议,认为菲律宾对沙巴岛主权的声索不合法,而且在政治层面上也不合理。两国关系因此再次恶化,菲律宾政府召回了驻马来西亚大使。

1968年8月,菲律宾立法院通过法案,认为沙巴岛是菲律宾的领土,马科斯总统在接下来几个月内签署了该法案。马来西亚总理东姑·阿卜杜拉·拉赫曼谴责了该法案,认为它“是一个等同于侵略马来西亚的挑衅性的法案”,损害了马来西亚的领土和主权完整。菲律宾和马来西亚两国关系也因此暂时中断。同年10月,菲律宾重申将争端提交国际法院裁决。菲律宾认为假如沙巴主权争端问题得不到解决,菲律宾将不承认马来西亚政府对沙巴岛的统治,会导致两国关系完全中断。作为东盟的创始成员国,马来西亚和菲律宾于1973年恢复了外交关系,并搁置了沙巴岛主权争端问题。1977年8月,在吉隆坡东盟首脑会议上,马科斯宣布,为了东盟的团结,菲律宾愿意放弃对沙巴岛主权的声索。结果,马来西亚和菲律宾成立了边界联合巡逻组打击走私、毒品犯罪,并切断了马来西亚对菲律宾民族分裂组织——摩洛民族解放阵线的支持。

1986年,马科斯政权倒台,菲律宾通过了新宪法,为了最终确定菲律宾的国家边界,新宪法重申沙巴岛属于菲律宾的领土。马来西亚和菲律宾启动了外长级别的会谈,尽管会谈前有报道称两国已经达成了谅解,但是菲律宾方面坚称自己并不是想激活沙巴岛主权争端,但也没有正式放弃对沙巴岛主权的声索。尽管1986年的新宪法修改了1973年宪法关于沙巴岛的言辞,但新宪法仍规定菲律宾有权对沙巴岛提出主权要求。

为了给1987年12月在马尼拉召开的东盟峰会营造和谐的氛围,保证马来西亚能够参会,菲律宾一名参议员沙哈妮(Shahani)于1987年11月提出议案要求参议院划定菲律宾群岛基线以便划定菲律宾的陆地领土。如果“沙哈妮提案”通过,则意味着菲律宾放弃了对沙巴岛的主权要求。总统阿基诺夫人也一再催促国会在东盟峰会召开之前通过“沙哈妮提案”[2],但最终没能通过。沙哈妮本人再次表示,希望提案的通过能够改善菲律宾与马来西亚的关系。[3]

1988年8月,马来西亚方面提出假如菲律宾放弃对沙巴岛主权的声索,马来西亚愿意与菲律宾进行会谈,菲律宾外交部部长劳尔·曼格拉普斯(Rual Manglapus)同意了该提案。1989年4月,菲律宾外长劳尔·曼格拉普斯表示,为了改善与马来西亚的关系,沙巴岛主权争端应该尽早解决。4月17日,菲律宾总统阿基诺夫人表示,她支持苏禄苏丹的继承人放弃对沙巴岛的主权声索。[4]同年8月,阿基诺夫人表示“将和马来西亚保持接触寻求各种可能的方式解决沙巴岛主权争端问题”。[5]1989年9月,菲律宾参议院多数党领袖金戈那要求阿基诺夫人维护菲律宾对沙巴岛的主权,他认为:“苏禄和沙巴岛之间的文化、经济联系密切,菲律宾政府不应该放弃对沙巴岛的主权要求。”[6]1992年10月底,菲律宾外长阿图罗(Arturo)表示,作为东盟的成员国,马来西亚和菲律宾应该将沙巴岛主权争端提交东盟相关机构仲裁,尽早解决争端。[7]但是沙巴岛主权争端问题一直没有得到彻底解决。

2001年,马来西亚和印度尼西亚之间对西巴丹岛和利吉丹岛主权争端案获得国际法院最终裁决之前,菲律宾也要求介入。菲律宾认为国际法院对此案的裁决可能影响菲律宾对沙巴岛主权的声索。但是国际法院拒绝了菲律宾的要求,认为国际法院对西巴丹岛和利吉丹岛主权争端案件的裁决对菲律宾不会造成任何影响。

一直以来有很多的菲律宾人移居沙巴岛,此举引起了马来西亚的警觉。马来西亚认为,假如这种趋势持续下去,菲律宾继续向国际法院求援索回沙巴岛,国际法院裁决由沙巴人民自决的话,马来西亚可能丧失对沙巴岛的主权。因为摩洛民族解放阵线中央委员会曾表示“沙巴争端应该根据联合国宪章公投的原则让当地人行使自决权”。[8]

2013年2月,马来西亚和菲律宾对沙巴岛的争端再起波澜。自称为“苏禄王朝皇家安全部队”的100多名苏禄苏丹后裔支持者携带武器进入沙巴,对马来西亚提出了对沙巴的主权要求。虽然马来西亚和菲律宾政府都呼吁苏禄武装人员离开沙巴,但遭到拒绝。马来西亚安全部队与苏禄武装分子发生了直接的军事冲突,数千名马来西亚军警对“苏禄王朝皇家安全部队”进行了大规模剿灭行动,导致数十人死亡。尽管此次争端是由苏禄苏丹后裔掀起,但最终也使菲律宾和马来西亚两国间沉寂了数十年的沙巴岛争端再次被点燃。当然,虽然苏禄武装分子和马来西亚安全部队发生了军事冲突,但菲律宾一再表示不希望军事冲突扩大化。2013年3月17日,阿基诺总统表示:“(对于沙巴争端问题)仓促行事或动用武力来解决问题,那将只会导致更多问题出现。若要获得正确的解决方案,我们需要的是真诚和深入的讨论。”[9]

2.沙巴岛主权争端产生的原因

(1)历史原因

沙巴岛主权争端具有深刻的历史原因。沙巴岛最早处于文莱苏丹的统治之下。1658年,苏禄苏丹帮助文莱苏丹镇压了一次内乱。作为补偿,文莱苏丹把沙巴岛割让给苏禄苏丹。1761年,英国东印度公司和苏禄苏丹达成协议,后者允许前者在沙巴岛建立一个贸易商站。1878年1月23日,苏禄苏丹为了购买武器抵御西班牙殖民者侵略苏禄群岛,把沙巴岛“永远地”以每年5000林吉特的租金租给了英国财团。根据租约,没有苏禄苏丹政府的同意,英国不得把沙巴岛转让给任何其他国家、个人和公司。尽管当时的租约是“永久性”租赁,但是“永久性”的规定与国际法的精神和规定——任何租约的最长有效期仅为99年——相违背。之后,苏禄群岛被西班牙殖民者征服。为了协调相互之间的利益,1885年,英国、德国和西班牙签署了《马德里条约》,英国和德国承认了西班牙在菲律宾的殖民统治地位。作为交换,西班牙放弃了对沙巴岛的主权要求。1898年美西战争后,美国占领了菲律宾群岛。1903年,苏禄苏丹签署了一个契约,再次确认了把菲律宾在沙巴岛的权力割让给英属北婆罗洲。1906年和1920年,美国两次提醒英国,沙巴岛属于菲律宾,但英国不予理会。1930年,美国和英国确定了相互在婆罗洲殖民地的“利益界限”,美国又承认沙巴岛属于英国的保护地。菲律宾1941年宪法规定:“菲律宾的领土包括一切基于历史和合法宣誓的所有领土。”在沙巴岛加入马来西亚联邦之前,菲律宾曾派出代表到伦敦“提醒”英国“沙巴岛是属于菲律宾的领土”。1962年,苏禄苏丹统治者把已经不在自己统治之下的沙巴岛的一切权力移交给了菲律宾共和国。

马来西亚联邦成立后,马来西亚仍然每年向苏禄苏丹的继承人支付租金。2004年,马来西亚驻菲律宾大使还向苏禄苏丹的继承者支付了1500美元(约5300林吉特)的租金。[10]

菲律宾对沙巴提出主权要求主要是基于这样一个前提假设:“苏禄苏丹没有权力割让领土给其他任何国家”,当时的西班牙殖民政府拥有对苏禄群岛的统治权,包括对北婆罗洲的统治权。菲律宾的支持者也认为当时苏禄苏丹只是把沙巴岛租给了英国,并没有完全割让给英国。从以上分析可以看出,错综复杂的历史原因,是沙巴岛主权争端产生的根源。

(2)菲律宾国内民族问题

20世纪60年代,菲律宾南部的棉兰老岛和苏禄群岛的局势开始不稳定,北方移居这两个地方的基督教徒和当地穆斯林的关系变得紧张,沙巴岛被卷入该冲突。1968年,由于一群应征入伍的年轻穆斯林在一次“所谓的”兵变中被杀害,紧张的矛盾更加激化,而且有谣言称这些士兵是被秘密训练,目的是要入侵沙巴。[11]不管该事件的真相如何,菲律宾秘密训练士兵为入侵沙巴岛的谣言激怒了马来西亚拉赫曼总理。不久后,一批菲律宾穆斯林政治积极分子到马来西亚接受军事训练,他们后来都成了摩洛民族解放阵线的领导核心,经常得到沙巴岛行政长官的资金支持。20世纪70年代,摩洛民族解放阵线和菲律宾武装部队之间的矛盾和冲突不断升级,战乱导致了大量难民移居沙巴岛附近。

截至20世纪80年代,据估计大约有20万[12]菲律宾人居住在沙巴岛,其中大部分是穆斯林。很多穆斯林民族主义者认为,菲律宾政府代表苏禄苏丹索要沙巴的失败出卖了菲律宾穆斯林的利益。从以上分析可以看出,沙巴岛主权争端从20世纪60年代开始激化和菲律宾国内民族问题密不可分。

(二)利吉丹岛和西巴丹岛争端

利吉丹岛和西巴丹岛离婆罗洲约15.5海里。两个小岛正好位于西加里曼丹岛的国际边界线上,海域主张重叠较为严重,很容易引起领土主权争议。[13]利吉丹岛是一个非常小的岛,其经纬度位置为北纬4°09′,东经118°53′。利吉丹岛上的植被主要为低矮植物,无人长期居住。西巴丹岛比利吉丹岛略大,面积约0.13平方千米。其经纬度位置为北纬4°06′,东经118°37′,离沙巴岛东南沿海图托普角15海里,离印度尼西亚塞巴蒂克岛(Palau Sebatik)南部最近处约74千米。西巴丹岛是一个火山岛,岛上植被为茂密的森林,海拔最高处600—700米。一直都没有人在西巴丹岛上永久居住,20世纪80年代开始此岛成为旅游者的潜水胜地。[14]

1.利吉丹岛和西巴丹岛争端概况和解决进程

马来西亚联邦成立后,英国、北爱尔兰、北婆罗洲等有关各方于1963年7月9日签署了协定,协定第一条规定:“北婆罗洲要作为沙巴洲的一部分加入马来亚联邦。”[15]这个协定在1963年9月16日生效。依据协定,利吉丹岛和西巴丹岛一直处于马来西亚的实际管辖之下,而且印度尼西亚并未对马来西亚在利吉丹岛和西巴丹岛的主权管辖行为表示过任何抗议和反对。

随着北婆罗洲海域石油资源的被发现和被开发,马来西亚和印度尼西亚开始对利吉丹岛和西巴丹岛的主权归属产生了争议。1966年10月6日,印度尼西亚给日本天然气开发有限公司颁发了石油勘探许可证。其勘探范围所涵盖的一部分水域的北部沿北纬4°09′30″从塞巴蒂克岛东海岸向东延伸了27海里。而马来西亚于1968年颁发给另外一家公司的石油勘探许可证所涉海域的南部界线位于北纬4°10′30″。

1969年,印度尼西亚和马来西亚谋求划分在婆罗洲海域的大陆架界线导致两国对利吉丹岛和西巴丹岛主权归属的争议变得具体化和公开化。1969年10月27日,马来西亚和印度尼西亚通过国际谈判签署了两国间的大陆架划界协定,但将婆罗洲东部海域两国间的海域界线排除在外。

1982年,印度尼西亚的海军巡逻艇专门到西巴丹岛附近“调查外国部队”,导致马来西亚和印度尼西亚对利吉丹岛和西巴丹岛主权归属争端公开化。由于两国政府都不希望事态扩大,并设法平息了该事件,媒体没有对此做详细的报道。[16]

1991年,由于发现马来西亚在西巴丹岛修建了一些旅游设施,印度尼西亚声称马来西亚侵犯了自己的领土主权。两国为了这两个小岛的主权归属再一次产生了公开的争议,两国关系一度紧张。为了研究利吉丹岛和西巴丹岛的形势,两国政府成立了一个联合工作组对两国各自的相关文件和档案进行研究。马来西亚和印度尼西亚两国政府认为,联合工作组的成立有助于两国间利吉丹岛和西巴丹岛主权归属争端的最终解决。印度尼西亚外长阿拉塔斯(Alitas)认为“与马来西亚对利吉丹岛和西巴丹岛的争端可以通过国际谈判的方式友善地得到解决”;马来西亚外长巴达维(Badawi)则认为“联合工作组的成立开启了两国谈判解决岛屿争端的进程”。[17]

然而,联合工作组并未达成任何协议,他们把问题交托给了双方的特使去协商。1991年10月,马来西亚外长巴达维向印度尼西亚外长阿拉塔斯保证,在两个岛屿的主权归属被确定之前,不会再实施开发计划。两国对这两个小岛主权归属的争议暂时平息了下来。

为了利吉丹岛和西巴丹岛争端能够和平解决,印马两国政府于1997年5月31日签署了一项特别协定,协定规定:“考虑到两国对利吉丹岛和西巴丹岛主权争议的升级,两国要求秉承1976年签署的《东南亚友好与合作条约》规定的以和平的精神解决相互之间的争端,把对这两个岛屿主权的争端提交国际法院裁决。”[18]1998年11月2日,马来西亚和印度尼西亚两国外长向国际法院递交了诉状,要求国际法院根据条约、协定和当事国双方提供的任何其他证据对利吉丹岛和西巴丹岛主权归属做出裁决。之后,国际法院按照有关法律和程序,要求马来西亚和印度尼西亚搜集并递交各自证据,进行了数次口头诉讼程序。国际法院经调查和审理后,于2002年12月17日以16票对1票裁决两个小岛的主权属于马来西亚。

2.西巴丹岛和利吉丹岛争端产生的原因

马来西亚和印度尼西亚都曾遭受西方国家殖民统治是两国对西巴丹岛和利吉丹岛的主权归属产生争端的根源。

西方殖民者为了协调相互之间的利益,签订了一些划分相互间利益边界的条约,条约的模糊性以及马来西亚和印度尼西亚对条约的不同解释导致了两国对这两个小岛的主权产生了争议。

1891年6月20日,欧洲英荷殖民大国签署了《划分荷属婆罗洲和处于英国保护下的国家之间边界的条约》(以下简称《条约》)。《条约》第4条规定:“东部海岸线的边界线应当沿着北纬4°10′继续向东前行穿过赛比迪克(Sebittik)岛,北纬4°10′线以北的岛屿属于英属北婆罗洲公司,而北纬4°10′线以南的岛屿属于荷兰。”[19]

印度尼西亚认为,《条约》已经明确自己对西巴丹岛和利吉丹岛拥有主权。因为《条约》规定,“北纬4°10′是英国和荷兰在该地区权利的分界线”[20]。印度尼西亚还认为,北纬4°10′并不是划分海域的界线,而是划分该海域中岛屿主权归属的界线。由于西巴丹岛和利吉丹岛位于北纬4°10′以南,根据《条约》的规定,其主权应当归荷兰所有。而印度尼西亚是荷兰权利的继承国,因此西巴丹岛和利吉丹岛的主权属于印度尼西亚。[21]

然而,马来西亚对《条约》第4条的规定有不同的理解。它认为,北纬4°10′线并不是划分有关海域中岛屿主权归属的界线,而只是划分婆罗洲东北部有关岛屿陆地边界线以及向东延伸的海域边界线。[22]因此,印度尼西亚对两个小岛的主权要求不符合条约的内容和精神,是站不住脚的。从以上分析可以看出,殖民统治的后遗症是马来西亚和印度尼西亚对西巴丹岛和利吉丹岛主权归属产生争端的根源。

(三)白礁岛、中岩礁和南礁主权争端[23]

白礁岛低潮露出水面部分长约137米,宽约60米,面积8560平方米左右。[24]白礁岛离新加坡东部约44千米,离马来西亚约有14.3千米,位于新加坡海峡的东入口处。[25]

白礁岛最早见于《早期东印度的葡萄牙航行者》一书,该书作者为荷兰航海家林斯霍腾。中岩礁离白礁岛南部约1.1千米,高出海平面0.6—1.0米。[26]南礁离白礁岛西南偏南约4.0千米,只有低潮时才露出水面。

1.白礁岛、中岩礁和南礁的主权争端概况及其解决进程

英国殖民者于1840年占领了白礁岛,并于1851年在岛上建造了霍斯堡灯塔(Horsburgh Lighthouse),新加坡一直对该灯塔行使管理权。1965年,新加坡脱离马来西亚获得独立时,两国并未强调白礁岛主权的归属,[27]但新加坡一直对白礁岛行使实际的管辖权。马来西亚1965年和1975年官方出版的地图都标明白礁岛属于新加坡的领土。[28]1979年底,马来西亚新出版的一份地图第一次把白礁岛标为自己的领土,新加坡随即于1980年初对马来西亚争夺白礁岛主权的行为提出了抗议。新加坡对马来西亚新地图的抗议标志着新马两国关于白礁岛主权争夺的开始。在白礁岛主权归属争端没有解决的情况下,1993年新加坡又单方面宣称自己拥有白礁岛附近的两个岛礁——中岩礁和南礁的主权,新加坡单方面的行为进一步加剧了新马两国对白礁岛和附近岛礁主权归属的争端。

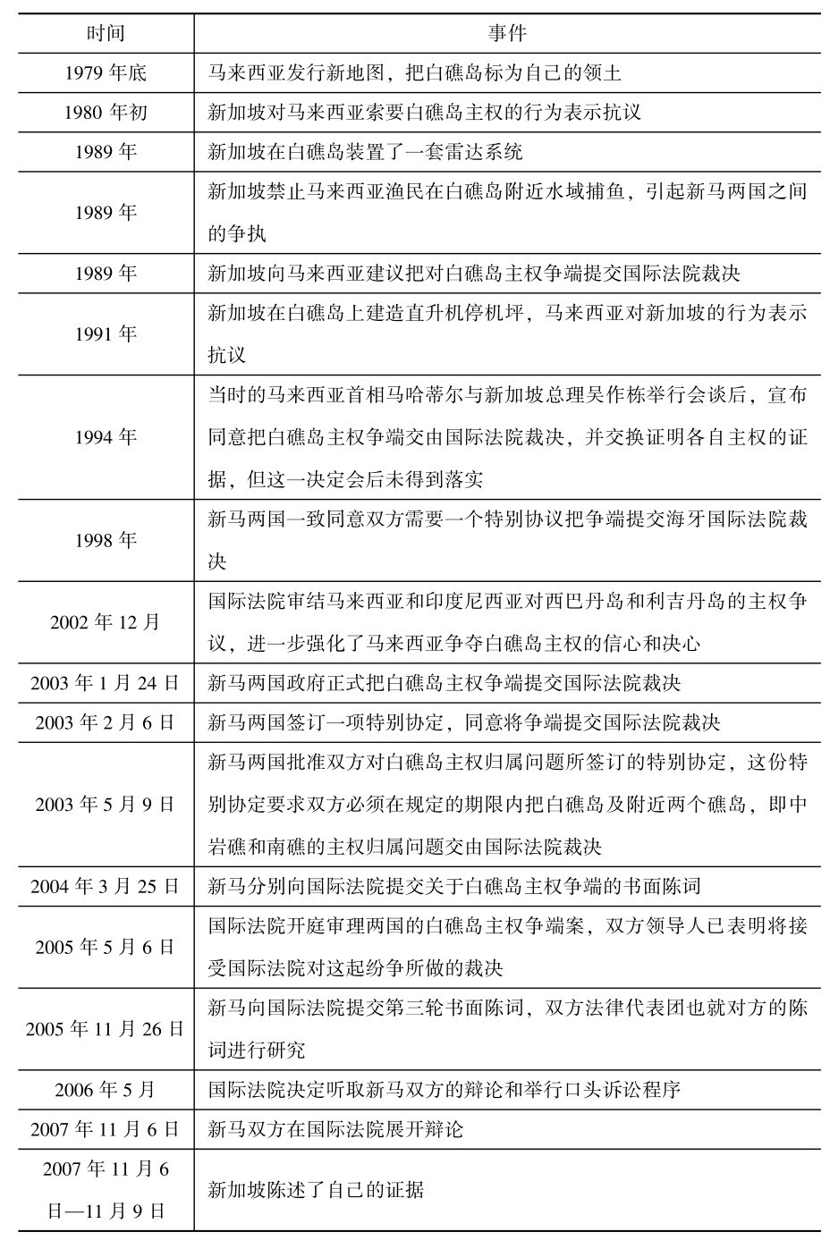
新加坡和马来西亚对白礁岛主权归属的争夺在1979年底至1980年变得公开化,双方的争议持续了近30年,终于随着国际法院2008年5月23日对该案的裁决落下帷幕。这一争端解决的过程如表1—1所示。

表1-1 新马白礁岛、中岩礁、南礁争端及其解决进程

表1-1 新马白礁岛、中岩礁、南礁争端及其解决进程续表

资料来源:根据《联合早报》、《星洲日报》、Chang Li Ling,“Singapore's Troubled Relations with Malaysia:A Singapore's Perspective”,Southeast Asia Affairs,Singapore,2003,http://en.wikipedia.org/wiki/Pedra_Branca_dispute等资料整理。

2.白礁岛、中岩礁和南礁的主权争端产生的原因

新马两国之所以为白礁岛、中岩礁、南礁展开了长达近30年的争端,主要有以下几个方面的原因。

(1)历史原因

18、19世纪,马来西亚、新加坡和其他绝大部分东南亚国家一样沦为了西方国家的殖民地。西方殖民者英国和荷兰为了协调相互间的利益,于1824年签订了《英荷条约》划分两国间的统治范围。根据条约内容,英国和荷兰进行了一定的利益交换。荷兰承认英国对新加坡的占领,而英国则承诺不在新加坡海峡南部的任何岛礁上建立贸易商站。白礁岛自16世纪起一直处于柔佛苏丹王国的统治之下。1824年8月2日,柔佛苏丹、马来奕苏丹和英国东印度公司签署了一项友好与合作条约。根据条约,柔佛苏丹和马来奕苏丹承认新加坡及其10海里内的所有岛屿完全归英国东印度公司所有。[29]1826年,英国东印度公司建立了海峡殖民地。从1847年开始,英国殖民者开始在白礁岛上修建霍斯堡灯塔。该灯塔于1851年建成且一直处于新加坡的实际管辖之下。1853年6月12日,新加坡的殖民官员写信给柔佛苏丹,让柔佛苏丹澄清白礁岛的主权归属,因为白礁岛当时没有被包括在1824年条约规定的范围内,但英国东印度公司已经在岛上建造了灯塔。柔佛苏丹在同年9月的回信中明确告知新加坡殖民官员,白礁岛的主权不属于柔佛王国。

1867年,新加坡成为英国的直辖殖民地,直接由伦敦殖民局管辖。柔佛王国也逐渐沦为英国的保护国。1914年,英国通过向柔佛王国派驻顾问加强了对柔佛王国的控制。1927年,英国东印度公司和柔佛王国签署条约再次确认了英国通过1824年条约获得的权利。

二战后,马来亚、新加坡先后获得了独立,而且新加坡于1963年加入了马来西亚联邦。1965年,新加坡脱离马来西亚成为一个主权独立的国家时,马来西亚也并未对白礁岛的主权提出要求。新加坡于1974年和1978年先后两次宣称自己对白礁岛拥有主权,马来西亚也并未表示反对。[30]直到1979年12月21日,马来西亚国家地图局出版的地图将白礁岛纳入马来西亚领海界线内。马来西亚出版的地图遭到了新加坡的抗议,继而引发了两国对白礁岛长达近30年的争端。从以上分析来看,新马两国对白礁岛的主权争端具有深刻的历史原因。

(2)白礁岛重要的地缘战略地位

白礁岛位于新加坡海峡的东面出口,在地缘政治意义上,白礁岛的战略重要性非常显著。不管是从传统安全还是非传统安全来说,白礁岛对新加坡和马来西亚两国都非常重要。从传统安全来说,白礁岛在军事上可以作为新加坡和马来西亚维护军事安全的一个支点,拥有主权的国家可以在此地兴建海军基地。正如马来西亚媒体所报道的:白礁岛介于马六甲海峡和南海之间,是战略要冲,对强化马来西亚和新加坡海上防卫有直接帮助。[31]在国际法院把白礁岛的主权归属判归新加坡后,马来西亚一些学者认为,新加坡可以在军事上具有一个积极的突破,给新加坡的国防带来正面的影响,[32]白礁岛在传统安全领域的重要性可见一斑。从非传统安全角度来说,白礁岛所在的新加坡海峡,现在每天有900艘左右的船只从这里通过,[33]白礁岛的地理位置对于打击海盗、打击海上恐怖主义及维护本国渔民的安全非常重要。因此,白礁岛的地缘政治优势是新加坡和马来西亚两国对其主权归属展开长久争端的原因之一。

(3)国际海洋法的形成刺激了马来西亚和新加坡

1973年,联合国第三次海洋法会议召开。与会各国就领海、毗连区、专属经济区、大陆架等核心概念及沿岸国家在领海、毗连区、专属经济区、大陆架内的权利进行了长达九年的博弈。在九年的博弈过程中,与会各国对自己的海洋权益都进行了最为充分的测算和估量。其中,岛屿在海洋权益声索中的作用日趋受到与会国家的重视,岛屿是占有更大海洋面积的重要依据和砝码。随着第三次海洋法会议的推进,马来西亚开始重视白礁岛在自己海域主张中的作用,继而对其主权归属提出了要求。白礁岛、中岩礁和南礁的主权归属将直接影响马来西亚和新加坡在新加坡海峡东部的海域划界,正因为如此,1979年马来西亚对白礁岛提出主权声索不久后,新加坡外交部于1980年发布声明称:“新加坡主张12海里宽的领海,也将提出自己的专属经济区主张”,“新加坡将在适当的时间公布领海和专属经济界线的坐标,假如新加坡的专属经济区主张与邻国的主张产生了重叠,新加坡愿意根据国际法通过国际谈判达成协议”[34]。此外,在国际法院将白礁岛主权判归新加坡后,马来西亚立即表示了对新加坡是否依据白礁岛提出专属经济区要求的担忧。[35]因此,《国际海洋法公约》赋予岛礁拥有声索领海、专属经济区的权利加剧了马来西亚和新加坡对白礁岛、中岩礁和南礁主权归属的争端。

(四)缅甸和泰国对安达曼海北栈河口三个小岛的争端[36]

缅甸和泰国对安达曼海北栈河口的三个小岛的主权归属存在争议。1980年7月25日,缅甸政府和泰国政府签署了划分两国在安达曼海海域界线的协议。然而,该协议没有解决这三个小岛的主权归属问题。缅泰两国对这三个小岛主权归属的争端直接影响了两国在该地区海域界线的划分。因为在1977年至1980年,缅泰谈判划定两国海域界线时决定三个小岛主权归属争议解决后再划定两国在该地区的海域界线。

1.缅泰两国海域争端产生的原因

缅甸和泰国对三个极小的岛屿具有争议,既有历史方面的原因,也有现实的原因。

(1)历史原因

1868年,当时的英属印度和暹罗签署了划分双方在安达曼海的海域界线,规定这三个小岛属于缅甸。但是,这三个小岛没有被标注在1868年条约附属的地图上。[37]后来英国出版的地图、印度出版的海道测量图和缅甸自己的地图都标明了这三个小岛属于缅甸,泰国1973年出版的地图也认为这三个小岛属于缅甸。然而,1975年,泰国、泰美联合地图局和英国海军总部三方联合出版的一份地图把这三个小岛标注在泰国的领土范围内。之后,泰国就开始和缅甸争夺三个小岛的主权。

(2)现实原因

尽管缅甸和泰国对三个小岛的主权展开争端时,《公约》还没有正式签署和生效。但是《公约》的一些精神和原则已经初具雏形。对于岛屿在海域划界过程中的效力问题,尽管世界各国还没有达成一致的认识,但是各国都已经有了一些初步的认识。由岛屿引起相邻或相向国家之间在划分海域界线时发生争端有两种情况:一种是就岛屿的主权产生争端;另一种是就岛屿是否在海域划界时产生效力及产生效力的程度产生争端。在具体的国际实践中,有三种办法来解决岛屿对划界的效力问题,即零效力、全效力和半效力。“零效力即在划界过程中忽视岛屿的存在;全效力即给予岛屿完全的权利——当作基点来使用;半效力即根据岛屿离岸距离、大小、人口及经济和政治发展等相关因素给予岛屿部分效力(Partial effect)。”[38]从缅甸和泰国1977年至1980年谋求以谈判划定两国海域界线时,决定三个小岛主权归属争议解决后再划定两国在该地区的海域界线来看,三个小岛主权的归属将对两国在该海域的海域划界过程产生巨大的作用。因此,泰国和缅甸不仅仅为三个小岛的主权而争,更为三个小岛在海域划界过程中的效力而争。

2.缅甸和泰国海域争端及其解决进程

为了掌握主动权,缅甸从1980年就开始搜集相关的历史证据,证明上述三个小岛的主权属于自己。为了解决争端,缅甸和泰国谋求通过国际谈判解决三个小岛的主权归属。1985年,缅泰双方对此问题在仰光进行了谈判。然而,在这项涉及岛屿主权归属的谈判中,缅甸和泰国都想获得最大利益预期——完全占有三个小岛的主权。为此,双方都搜集并出示了自认为能够证明三个小岛属于自己的证据:泰国方面认为三个小岛属于泰国,证据是1937年一支英国海军探险队在北栈河口进行海道测量活动时,向泰国政府请求“在泰国的六个岛屿上登陆”。泰国政府认为,英国船队当时登陆的六个岛屿中的三个就是上述三个岛屿。但是,缅甸方面也出示了大量的历史证据,证明英国船队1937年登陆的六个岛屿离上述三个岛屿非常远。两国间的根本分歧使谈判无果而终。

随后,缅甸和泰国多次谋求继续通过政治谈判解决两国对三个小岛主权归属的争端。但是双方在谈判过程中都采取“竞争型”谈判策略,没有任何一方愿意做出妥协和让步。1989年4月,泰国副外长访问缅甸时,两国表示要通过谈判解决双方对上述三个岛屿主权归属的争端。1990年5月,一个缅甸代表团访问泰国时,再次提及两国对三个岛屿主权归属的争议问题,泰国方面表示将向更高一级政府反映缅甸方面的要求。

为了解决两国间的领土争端,泰缅两国成立了联合边界委员会。1993年2月18—22日,联合边界委员会召开了第一次会议,双方决定在合适的时间成立一个论坛就争议进行谈判。1995年3月29—30日,联合边界委员会召开了第二次会议,双方表示要召开一次技术性会议讨论两国对三个岛屿的争端并交换双方的意见。然而,由于各执一词,缅甸和泰国之间的谈判一直毫无进展。两国随后因争议海域,分别于1998年12月19日、1999年1月12日和2000年12月爆发了三次军事冲突。缅泰两国都为军事冲突开脱责任,相互指责对方侵犯了自己的海域。目前,尽管缅泰两国关系有所改善,但是岛屿争端仍然是两国关系中的重要变量,是两国关系恶化的“导火索”和“不定时炸弹”。

二 东南亚国家间海域划界争端

根据《公约》的规定,每个沿海国家从海岸基线算起都可以拥有12海里领海、200海里专属经济区和350海里大陆架。《公约》赋予沿海国的权利成为沿海国划分海域界线的推动力。东南亚沿海国家在成为《公约》缔约国后,都依据《公约》提出了自己的海域主张。然而,它们之间的海域主张产生了重叠,导致了争端。

(一)泰国湾争端

泰国湾,又名暹罗湾,被泰国、柬埔寨、越南和马来西亚四个国家包围,它们在泰国湾的海岸线分别为1560千米、460千米、230千米和150千米。最北端曼谷湾,是湄南河的入海口。其边界从越南南部的金瓯角(Cape Bai Bung)——湄公河的入海口延伸到马来西亚海岸的哥打巴鲁城(Kota Bharu),覆盖水域面积达32万平方千米。[39]

自从泰国湾海域发现石油和天然气资源之后,周边国家就开始对泰国湾海域划界产生了争端,争端方涉及泰国、柬埔寨、越南和马来西亚。其中,柬埔寨和泰国对共同拥有的大陆架重合区域具有争端;越南和柬埔寨两国对共同拥有的大陆架划界具有争端;越南、柬埔寨和泰国三国就泰国湾中部三国共同拥有的大陆架划界存在争端;[40]泰国和马来西亚对泰国湾南部两国共有的大陆架重合区域具有争端;泰国和越南对两国共有的大陆架重合区域具有争端。

1.柬埔寨和泰国对泰国湾的争端及其解决进程

柬埔寨和泰国分别于1972年和1973年提出了各自在泰国湾大陆架界线的主张。两国提出的界线没有完全重合,造成了大片海域重叠。因此,柬埔寨和泰国对这些广大的海域重叠区存在争议。此外,柬埔寨和泰国对泰国湾大陆架的争端还源于两国对阁骨岛(Ko Kut)主权归属的争议。柬埔寨和泰国不仅对阁骨岛主权归属存在争议,对阁骨岛是否在海域划界中产生效力和产生多大效力也没能达成一致。如让阁骨岛在泰国和柬埔寨两国大陆架疆界划界时产生作用并享有完全效力,则泰柬两国在泰国湾的争议面积达8000平方千米。如加上泰、柬、越三国在泰国湾中部的争议面积,泰柬在泰国湾对大陆架的争端则达到15600平方千米。[41]

由于柬埔寨和泰国对泰国湾大陆架的争议牵涉阁骨岛是否在海域划界中有效力和有多大效力没有达成一致意见,因此两国在大陆架界线争端的彻底解决方面迄今没有取得实质性的进展。

2.柬埔寨和越南对泰国湾大陆架的争端及其解决进程

1971年,南越西贡当局提出了自己在泰国湾的大陆架界线主张;1972年,柬埔寨政府也提出了自己在泰国湾的大陆架界线主张。两国的海域主张产生了很大的重叠区域,导致了海域争端。其中两国对历史性海域的争端最为激烈。

该历史性海域四个角的界线分别是越南一侧的土珠岛(Dao Tho Chu)、富国岛(Quan Phu Quoc)和柬埔寨一侧的威岛(Ko Way)、普林岛(Koh Prins)。涉及大约50008平方千米的海域。[42]当然,如果这些岛屿在越南和柬埔寨两国海域划界时产生效力,越南和柬埔寨两国在泰国湾的争议面积则更大。

1982年7月7日,柬埔寨和越南达成了一份关于两国在“历史性海域”争议的协定。协定不涉及两国在泰国湾的海域划界,只规定两国将在“合适的时间”举行谈判划定两国在历史性海域的界线。[43]根据协定,两国在历史性海域的界线没有正式划定之前,仍然以布列维尔线(Brevie Line)为两国在历史性海域的临时分界线。此外,此协议对两国在争议海域的活动进行了规定:争议海域内的巡逻和探测活动将由两国合作共同进行;当地人可以继续在争议海域捕鱼和进行其他海产品的生产、生活活动;争议海域自然资源的开采由两国签署“共同协议”为依据。[44]尽管柬埔寨和越南间的协议规定“两国将在争议海域实施共同开发”,但由于柬埔寨政局变动、领导人变更,协议规定两国在争议海域进行各种合作的事宜并没有得到落实。[45]1983年,新成立的民主柬埔寨联合政府谴责所谓的“历史性水域协议”是越南“扩张主义”的表现,由前柬埔寨人民共和国签署的任何协议都是无效的,民主柬埔寨联合政府不予以承认。[46]

3.泰国和马来西亚在泰国湾的海域争端及其解决进程[47]

泰国和马来西亚对位于南海西侧、泰国湾约7250平方千米[48]的海域存在争议。由于泰马两国在该地区没有划分边界线,海域主张的重叠导致争端。1971年,该地区发现了大量的天然气引发了两国对该地区的争议。1972年,泰国和马来西亚将自己的大陆架界线延伸到基线以外46.7千米。然而,在具体划界过程中,两国对一个名叫罗申岛(Ko Losin)的小岛是否在大陆架划界中起作用产生了分歧。罗申岛是一个属于泰国的无人岛,高出海平面1.5米。马来西亚坚持该岛不应该在海域划界中起作用;而泰国坚持罗申岛是一个合理的基点,因此,两国代表划出的等距离线产生了重叠。为了暂时解决分歧,1979年2月21日,两国签署了《泰马谅解备忘录》,决定共同开发这一争议地区的海底非生物资源,有效期为50年。这个协定规定了在两国海上边界划定之前把主权重叠区划定为共同开发区,同时继续谋求划界谈判。然而,在执行《泰马谅解备忘录》和处理共同开发的具体事项上,两国出现了分歧,使得共同开发设想一波三折。1989年,两国政府再一次把对争议海域进行共同开发提上了日程。1990年,马泰两国达成协议对争议地区的矿产资源进行共同开发,并于1994年4月21日正式签署了共同开发合同。1999年10月30日,马泰两国元首马哈蒂尔和川·立派为了进一步加强对争议海域的共同开发,又签署了两项协定。当时川·立派认为,马泰两国对争议地区进行共同开发,不仅能够和平解决马泰两国之间的争议,还为国际社会解决领土争端开创了新的方式和树立了榜样。[49]总的来说,在达成了共同开发协议之后,马泰两国在该争议地区的共同开发还是比较成功的。

4.马来西亚和越南在泰国湾的海域争端及其解决进程[50]

马来西亚和越南在泰国湾对一块面积达2500平方千米的海域具有争议。1971年6月9日,南越西贡当局对一个海床资源的开发进行招标,并在与马来西亚的海岛之间划了一条中间线。1979年,马来西亚也提出了自己的大陆架主张,其外部界线是马来西亚热浪岛(Redang)和越南金瓯角(Cape of Ca Mau)之间的中间线,没有顾及越南的沿岸岛屿在海域划界中的效力问题。双方海域界线的诉求产生了重叠,导致了争议。1971年,在该地区发现了大量的天然气,加剧了双方对该地区的争议。1972年,马来西亚和泰国开始对在泰国湾的海域争端进行谈判。

20世纪80年代中期以来,马来西亚在泰国湾与越南重叠海域碳氢化合物的开发活动推动了马来西亚和越南着手对争议区域的资源进行共同开发。从地质学上看,马来西亚和越南在泰国湾大陆架的争议区域位于马来亚盆地,有8—9千米的沉淀物,具备优质石油资源的可能性。因此,马来西亚与三个国外企业签署了开采重叠海域石油资源的合同。1991年5月,其中的一家外国公司——汉密尔顿公司(美国和澳大利亚合资)宣称,经测试争议区的Bunga Orkid-1井每天可以产油4400桶,整个争议区的藏油量据估计达到1.1万亿英尺。[51]

汉密尔顿公司的报告刺激了越南西贡当局。1991年5月30日,越南西贡当局给马来西亚外交部发了一份外交照会表示抗议,重申“两国在争议区保持友好合作关系的精神不允许任何一方单方面授权第三方在争议区探测和开采石油”。越南还表示愿意根据国际法在尊重主权和相互利益的基础上与马来西亚通过谈判划分两国的大陆架界线。马来西亚对越南的外交照会给予了足够的尊重,在两国谈判未果之前马来西亚国家石油公司停止了所有在争议区实施的石油探测和开发活动。同时,汉密尔顿公司的发现也推动马来西亚和越南西贡当局寻求一个双方都可以接受的方式开采争议区的石油资源。1992年,借越南总理访问马来西亚之机,两国同意通过开诚布公的谈判划分大陆架。同年6月3日至6月5日,越南和马来西亚成功举行了第一轮谈判,签署了一份谅解备忘录,确定了以谅解和合作的精神对争议海域实施共同开发。

5.泰国和越南在泰国湾的海域争端及其解决进程

泰国和越南提出的200海里专属经济区和大陆架在泰国湾产生了一块面积达6500平方千米[52]的重叠海域。1971年,南越西贡当局提出的专属经济区和大陆架以土珠岛(Dao Tho Chu)和威岛(Poulo Wai)两个岛屿为基点,而没有考虑泰国一方的卡拉(Ko Kra)和罗申(Ko Losin)礁石,认为自己的专属经济区和大陆架界线从土珠岛和威岛延伸到与泰国海岸线之间的中间线。土珠岛离富国岛(Phu Quoc island)55海里远,卡拉和罗申分别离泰国海岸线26海里和37海里。1973年,泰国单方面提出了自己在泰国湾的专属经济区和大陆架界线主张,认为自己的专属经济区和大陆架从泰国海岸线和重要的离岸岛屿为基点一直延伸到与南越西贡当局富国岛之间的中间线。泰国和越南的不同主张导致了重叠海域的出现,继而产生了争议。

1977年至1982年,越南通过了几项关于越南在泰国湾海域的法律,包括1977年5月12日通过的《越南领海、毗连区、专属经济区和大陆架法案》、1982年11月12日通过的《越南领海基线法案》和1982年7月7日与柬埔寨签署的两国关于历史性海域界线的协定。在这些法案和协定里,越南表示愿意根据国际法相关规定和实践通过和平谈判的方式解决与相关国家之间的领土争端。然而,越南还是继承了南越西贡当局于1971年提出的权力主张。

1982年,泰国外长申明:“反对越南提出的领海基线法案,并保留自己在相关海域及其上空的权力。”[53]1992年8月19日,泰国把卡拉和罗申两个礁石作为自己领海基线起点的一部分。

由于两国的争端,泰国和越南声索重叠区储量达2000亿立方米的油气资源得不到开发。为了解决争端,泰国提议与越南进行公开的谈判在争议区进行划界。1978年1月12日,泰国与越南对此问题达成了《泰越联合公报》表示同意通过国际谈判在争议区划界。后来,由于忙于处理柬埔寨问题,泰越谋求谈判划界的提议暂时被搁置。

1990年11月15日,泰国首相办公室一个部长在访问越南期间,提议两国对争议区进行共同开发;1991年9月17日,泰国总理在正式访越期间,也表示愿意寻找一个合适的方式划分两国在泰国湾的大陆架。1991年10月,泰越经济、科技联合委员会第一次会议成功召开,双方签署了关于两国海域划界的协议。1992年9月7日至10日,泰越在曼谷举行了第一轮大陆架划界专家会谈。为了公平解决争议,越南方面提议两国根据1982年《国际海洋法公约》的相关规定,划分由1971年南越西贡当局大陆架主张线和1973年泰国大陆架主张线造成重叠海域的分界线;而泰国代表认为,南越西贡当局1971年的大陆架主张线不符合国际法的规定,因此两国应该以1973年泰国的大陆架主张线为基础继续谈判,即泰国不承认与越南在泰国湾存在争议。

1993年5月20日至23日,泰越第二轮大陆架划界专家组会谈在河内举行。为了打破僵局,越南方面提出把泰越两国在泰国湾的争议分成两部分进行谈判,但是泰国方面仍然没有让步。

1995年1月10日,泰越第三轮大陆架划界专家会谈举行,泰国代表表示愿意以越南早先提出的公平原则划分两国的大陆架界线。泰国方面同意运用两国之间的大陆架中间线为起点,充分考虑各种能够实现公平划界的因素划分两国在泰国湾的大陆架界线。但是,两国在如何运用公平原则、考虑哪些相关因素和以哪里为基点划分两国大陆架中间线持不同的看法,没有达成任何一致性意见。总的来说,在泰越海域划界过程中,两国谈判一直没有成功的根源是两国在哪些岛屿在划界中是否产生效力问题上不能达成一致。

1995年6月5日,泰越第四轮大陆架划界专家会谈举行;同年8月28—31日,第五轮泰越大陆架专家组会议召开。泰国方面认为,泰越目前要划分的海域边界是以两国海岸线为基点的海域界线,并不是泰国海岸线和越南土珠岛之间的大陆架界线,即泰国认为越南土珠岛在划界中不能产生完全效力。但是,在1995年12月12日举行的第六轮泰越大陆架专家组会议上,泰国的态度再次变得强硬。两国对土珠岛在两国海域划界中起多大效力还是没有达成一致意见。

1996年4月23—26日,第七轮泰越大陆架专家组会议在清迈召开,双方同意等泰国政局趋于稳定后继续谈判。泰国首相差瓦立上台执政后,于1997年3月30—31日访问了越南;同年,泰越经济、技术合作联合委员会第三轮会议和泰越渔业和海上安全联合委员会首次会议成功召开,促进泰越关系发展到一个更高的层次。随着两国关系的发展和深化,泰越重开海域划界谈判。1997年8月9日,两国终于达成了协议,成功划分了两国在泰国湾争议海域的分界线。

(二)苏拉威西海海域争端

苏拉威西海位于苏禄群岛、棉兰老岛、加里曼丹岛等岛屿之间,在沙巴岛海岸和印度尼西亚东加里曼丹岛海岸外,是一个被许多群岛环抱的海。其西北通苏禄海,西南通过望加锡海峡能够进入爪哇海、巴厘海,东连太平洋,是沟通东南亚地区各国以及通往太平洋、印度洋的重要水域。

苏拉威西海海域争端主要涉及马来西亚、印度尼西亚和菲律宾。西部的争议涉及印度尼西亚和马来西亚。印度尼西亚认为马来西亚在沙巴州以东苏拉威西海上所划的领海外部界线没有顾及印度尼西亚一方的岛屿乌纳朗岛,侵犯了自己的主权。印度尼西亚的石油开采业所在的塔拉坎盆地边缘已经位于马来西亚提出的大陆架范围以内。“然而,假如以印度尼西亚群岛为基点,在其与马来西亚领土之间划的等距离线,将使此含石油的盆地中的大部分属于印度尼西亚。”[54]因此,苏拉威西海含石油的塔拉坎盆地边缘的划界问题是印(尼)马两国争执的一个焦点。

印度尼西亚与马来西亚之间的有关苏拉威西海的主权争议由来已久。苏拉威西海历史上曾处于荷兰殖民者的统治之下。印度尼西亚独立以后,从1960年开始对外宣称拥有苏拉威西领海的主权,并先后与一些跨国石油公司签署了石油开采协议。1970年后,马来西亚对印度尼西亚在苏拉威西领海的主权提出了异议,并于1979年单方面划定了两国海上边界,印度尼西亚方面则坚决予以否认,两国领海争议从此拉开帷幕。2005年,马来西亚批准壳牌石油公司在苏拉威西海与印度尼西亚存在争议的海域开采石油,印度尼西亚认为马来西亚的做法严重侵犯了自己的国家主权并进行了强烈抗议。[55]对于印度尼西亚的抗议,马来西亚总理巴达维和外长赛义德都认为:“壳牌石油公司开采石油的海域完全位于自己的领海界线以内,因此不接受印度尼西亚的抗议。”随后,马来西亚和印度尼西亚都派遣军队在争议海域进行了短暂的对峙。但双方最终表示将通过政治谈判解决争端,不会诉诸武力。马来西亚副总理纳吉布当时称:“我们不会使用军事手段来解决马印间的争端,那样做将损害两个邻国现存的良好关系。”[56]目前,马来西亚和印度尼西亚在苏拉威西海海域的争端仍然没有得到解决。2010年8月,两国渔民在争议海域捕鱼遭受对方相关部门逮捕再次使两国间的争端掀起波澜。但在两国政府的高度重视下,此次危机迅速得以化解。

苏拉威西海东部海域的争议涉及印度尼西亚和菲律宾,争议海域主要位于达沃盆地。菲律宾对整个达沃盆地海域提出了主张和声索,但盆地南端深水部分被包括进印度尼西亚群岛基线内。假如在两国声称的基线间划出等距离线,该线将使盆地的1/4属于印度尼西亚,3/4属于菲律宾。[57]

(三)东南亚国家间在中国南沙群岛海域岛礁滩沙的争端

南沙群岛属于南海最重要的一部分,其南起北纬3°40′附近的曾母暗沙,北至北纬21°附近的北卫滩,西起东经109°30′的万安滩,东至东经T18°附近的海马滩附近。在世界上所有的海洋争端中,南沙海域争端是最复杂的争端之一。东南亚国家中的越南、马来西亚、菲律宾、文莱、印度尼西亚不仅和中国存在争端,它们相互之间对南沙海域岛礁滩沙的主权也存在争议。

1.越南和马来西亚之间在南沙群岛海域的主要争端[58]

马来西亚和越南在南沙海域的主张要求产生了两个重叠区域。其中在南沙东南部的争议包括对一些岛礁滩涂主权归属的争议。

(1)对安波沙洲的争端

安波沙洲位于东经112°56′,北纬7°53′,位于南威岛东南65海里左右。安波沙洲是一个面积很小的礁盘,总面积约为0.02平方千米。[59]安波沙洲上有一定的杂草植被,但没有淡水。

马来西亚称安波沙洲为Pulau Kecil Amboyna,越南称之为Dao An Bang。一直以来,中国渔民长期在安波沙洲上从事生产活动。因其形似锅盖,中国渔民将其称为锅盖峙。1935年,国民党政府将其命名为安波那暗礁;1947年开始将其称为安波沙洲。

1974年,南越西贡当局侵占了安波沙洲。随着南越西贡当局的垮台,1975年,越南派兵占领了安波沙洲。越南的举动遭到了马来西亚的抗议。1978年,马来西亚在岛上最高点竖起一石头主权标志,但越南军队于1979年将马来西亚竖立的主权标志移走。1995年,越南西贡当局在安波沙洲上建立了一座高24.9米的灯塔。目前,安波沙洲被越南军队占领。

(2)对安渡滩的争端

安渡滩位于北纬7°38′,东经113°56′。安渡滩是一个东北—西南走向的狭长浅滩,长约37海里,宽约14海里。马来西亚称安渡滩为Terumbu Ubi,越南称之为 Bai Kien Ngua。

1935年出版的《水陆地图审查委员会会刊》将安渡滩称为“安达息破礁”,1947年中华民国内政部方域司正式将其命名为安渡滩。中华人民共和国沿袭了中华民国时期的称呼。1986年,安渡滩被马来西亚军事占领。马来西亚的行为遭到了越南西贡当局的抗议。

(3)对柏礁的争端

柏礁(Barque Canada Reef)位于北纬8°13′,东经113°15′,为一个约18海里长的干礁。马来西亚称之为Terumbu Perahu,越南称之为 Bai Thuyen Chai。柏礁是中国渔民传统的捕鱼场所,被渔民称为海口线条。1935年被中国称为霸加那大礁,1983年被正式命名为柏礁。目前柏礁被越南占领,礁上有不间断的军事设防。

(4)对光星礁的争端

光星礁(Dallas Reef)位于北纬7°38′,东经113°48′。马来西亚称之为 Terumbu Laya,越南称之为 Da Da Lat,马来西亚自1987年就已经占据该礁,越南也声称对光星礁拥有主权。

(5)对南海礁的争端

南海礁(Mariveles Reef)位于北纬8°00′,东经113°56′。马来西亚称之为Terumbu Mantanani,越南称之为 Bay Ky Van。因为南海礁形似钟,中国渔民一直将其称为铜钟。1935年,中国将其命名为马立夫礁,1947年被正式命名为南海礁。马来西亚于1988年军事占领了南海礁,越南也对南海礁提出了主权要求。目前,马来西亚在南海礁上建有雷达站、气象站和直升机停机坪。

(6)对弹丸礁的争端

弹丸礁(Swallow Reef)位于北纬7°25′,东经113°50′。马来西亚称之为 Terumbu Layang-Layang,越南称之为 Da Hua Lau。1983年6月,马来西亚借“五国防御组织”在南海举行军事演习之机登上了弹丸礁并对其实施占领。越南也对弹丸礁提出了主权要求,因此对马来西亚的行为也表示过抗议。马来西亚占领弹丸礁后,在礁上修建了军事设施,发展旅游业。

(7)对皇路礁的争端

皇路礁(Royal Charlotte Reef)位于北纬6°57′,东经113°36′。马来西亚称皇路礁为 Terumbu Samarang Barat Besar,越南称之为Da Sac Lot。1986年,马来西亚占领了皇路礁,遭到了越南的抗议。

2.马来西亚和文莱在南沙群岛海域的争端

1984年1月1日,文莱成为独立的主权国家,同年12月5日,文莱签署了《公约》并据此提出了自己的海域主张。在南沙海域,文莱的海域主张与马来西亚的要求产生了重叠。其中南通礁就位于两国专属经济区主张重叠海域内。

除了对南通礁主权归属的争端,文莱和马来西亚在专属经济区主张重叠海域内还存在油气资源争端。重叠海域内有两个产油区:CA-1和CA-2产油区,马来西亚称CA-1产油区为L油区、称CA-2产油区为 M 油区,文莱分别称之为 K 油区和 J 油区。2002年,文莱将两个产油区块的开发权承包给了英国皇家荷兰壳牌公司和法国的石油巨头道达尔公司;2003年,马来西亚国家石油和天然气公司PETRONAS又将两个产油区块的开发权授予了总部位于美国的墨菲石油公司。随后,文莱和马来西亚双方军舰互相阻止对方的承包商进入该区域勘探油气资源,英国皇家荷兰壳牌公司和法国的石油巨头道达尔公司不得不停止此区内的油气勘探。

为了解决海域争议,文莱和马来西亚一直对该问题进行着谈判。长达20年多达39轮的政治谈判,文莱和马来西亚最终通过了“一揽子”方案,解决了两国在中国南沙海域的争端。尽管它们私自绕开中国签署的有关南通礁附近海域油气资源的开采协议是非法的,但是仅从文莱和马来西亚在该海域的海域争端来看,两国在南通礁附近的油气资源争端已经得到了解决。

文莱和马来西亚在南沙海域争端的解决是和两国间陆地边界争端的解决捆绑在一起的。2006年,文莱和马来西亚同意根据两国间的五个历史性协议,通过政治谈判划分解决两国间的陆地边界领土争端和海域划界争端。2009年,文莱和马来西亚终于达成协议。根据协议,文莱正式放弃对东马来西亚沙捞越州林梦地区的领土主权要求。[60]作为交换,马来西亚则向文莱让渡了对南通礁附近两个产油区块的开采权。

尽管文莱和马来西亚之间的协议是闭门签署的,其内容不得而知,但协议书签署后引起的争议和马来西亚与文莱针对协议进行的互动可以看出协议的一些端倪。协议书签署后,马来西亚国内发生了激烈的争论。前总理马哈蒂尔抨击巴达维与文莱签署的“石油换领土”协议使马来西亚至少损失了1000亿美元;而巴达维对马哈蒂尔的指责给予了回应。他指出,马来西亚和文莱签署的协议只是同意划定两国的领海边界,并展开联合勘查最终划定陆地边界。马来西亚并没有将有关产油区完全“割让”给文莱。根据协议,尽管文莱拥有有关产油区的主权,但马来西亚是与文莱对产油区进行联合开发。

协议签署后,马来西亚媒体对外宣称:“马来西亚和文莱之间的领土问题已经得到解决,马来西亚对林梦拥有无可置疑的主权。”[61]文莱则做出反驳“文莱和马来西亚并没有在信件往来中讨论林梦问题”[62],林梦问题仍然没有解决。马来西亚政府也积极地对文莱的反驳做出了回应,认为“林梦问题将在两国边界调查和划界工作结束后得到解决”[63]。从文莱和马来西亚两国决定修建双溪班达鲁安大桥一事来看,两国的确已经解决了林梦地区的主权归属,因为双溪班达鲁安大桥是为了连接“文莱淡武廊县与马来西亚林梦省”而修建的。因此,诸多媒体报道文莱2009年3月16日与马来西亚签署“石油换领土”的协议是有一定根据的。马来西亚也于2010年5月3日发表了正式的新闻公报,对2009年3月16日与文莱签署的互换书进行了说明,公报认为“互换书的关键内容是划定了两国的领海、大陆架和专属经济区界线”,马来西亚“在CA-1和CA-2产油区问题上做出了让步”[64]

3.越南和印度尼西亚在南沙群岛海域的争端

越南和印度尼西亚在纳土纳群岛北部海区也存在海域争端。此争议区位于北纬4°,在南威岛西南324海里处,面积大约11279平方海里。[65]

1971年6月,南越西贡当局对自己与印度尼西亚之间的一块大陆架提出了声索,认为该海域位于两国大陆架中间线越南一边。然而,印度尼西亚在海域界线方面,基线划定使用的是群岛原则。虽然南越西贡当局承认印度尼西亚的群岛原则,但坚持两国大陆架的中间线应该是婆罗洲海岸和越南大陆海岸之间的中间线。南越西贡当局的理由是纳土纳群岛的位置属“特殊情况”[66]。但是,印度尼西亚却把纳土纳和亚南巴斯群岛包括进去,认为两国大陆架之间的界线应该是纳土纳群岛和南越西贡当局的昆仑岛之间的中间线。[67]由于当时印度尼西亚政府忙于在该地区进行近海勘探,不想激化与南越西贡当局的矛盾,采取了与南越西贡当局谈判解决争端的方式。当时的南越西贡当局随时有可能垮台,因此印度尼西亚坚持与南越西贡当局只采取非正式性的技术会谈。

1975年,越南统一。越南声称纳土纳群岛最北端的锡皮通岛北部海岸外“海沟”的最深点位于印度尼西亚和越南海岸之间的等距离中间线以南。根据“自然延伸原则”,该海沟是两国大陆架的“有效边界线”。但印度尼西亚不承认“海沟”的存在,坚持以“等距离中间线”原则划分重叠海域。

1978年6月和1979年1月,越南和印度尼西亚两度举行会谈,由于矛盾重重,加之争议地区可能蕴藏丰富的油气资源,谈判没有取得任何结果。随着争议区丰富的油气资源被发现,越南和印度尼西亚在该海域的争议更加激烈。印度尼西亚单方面批准外国石油公司在争议海域进行油气资源勘查,遭到了越南的反对。

4.越南和菲律宾对南沙岛礁的争端

越南和菲律宾对南沙海域的自由岛(Freedom Islands)存在争端。越南称自由岛为无乜礁(Tennent Reef),菲律宾认为自由岛位于自己主张拥有主权权利的卡拉延群岛水域内。菲律宾外交部副部长劳罗·巴哈(Lauro Baja)称,1999年10月15日,越南士兵向飞过自由岛上空的菲律宾飞机开火。菲律宾国内爆发了针对越南的抗议示威游行。菲律宾认为,越南的行为违背了东盟关于南海问题的声明和1998年的地区联合声明。[68]因为这两个声明都要求维持南沙争端的现状。

此外,2002年越南士兵再次对菲律宾的飞机开火。2004年4月,隶属于越南海军司令部的一家公司派遣了一艘旅游船到南沙争议水域。菲律宾谴责越南在南沙问题上“傲慢”、“具有侵略性”,是“不友善的”[69]

5.越南、马来西亚和菲律宾在南沙海域的争端

越南、马来西亚和菲律宾在南海的要求产生了一个三方重叠区域。

(1)对司令礁的争端

司令礁(Commodore Reef)位于北纬8°22′,东经115°10′。马来西亚称之为Terumbu Laksamana,越南称之为 Da Cong Do,菲律宾称之为 Rizal Reef。1980年,菲律宾军事占领了司令礁。马来西亚和越南也对司令礁提出了主权要求。

(2)对榆亚暗沙的争端

榆亚暗沙(Investigator Reef)位于北纬8°07′,东经114°29′。马来西亚称之为 Terumbu Peninjan,越南称之为 Bai Tham Hiem,菲律宾称之为 Pawikan。1997年开始,菲律宾和马来西亚开始对之进行争夺。1999年6月,马来西亚在榆亚暗沙建起了混凝土建筑。菲律宾公开要求马来西亚拆除在榆亚暗沙的建筑,但马来西亚却坚持榆亚暗沙是其领土的一部分,马哈蒂尔总理反而要求其他各声称国,尊重马来西亚“在自己的领土上兴建其认为适当的建筑”的权利。[70]